Introduction
In the journey toward effective weight management, understanding the role of hormones like glucagon-like peptide-1 (GLP-1) is crucial. We know that this powerful hormone not only helps regulate appetite but also enhances glucose control, making it a key player in innovative weight loss strategies.
The GLP-1 weight loss program in Glastonbury, CT, utilizes medications such as Semaglutide and Tirzepatide. These treatments have shown remarkable success in helping individuals achieve significant weight loss. However, we understand that embarking on any health journey can come with its own set of challenges and uncertainties.
What are the best practices for implementing this program?
How can you ensure lasting success?
You’re not alone in this journey, and together, we can explore the answers to these questions.
Define GLP-1 and Its Role in Weight Loss
Glucagon-like peptide-1 is a hormone produced by our intestines that plays a crucial role in weight management. When we eat, this hormone is released, helping us feel full and reducing our cravings. It also inhibits glucagon secretion, which lowers blood sugar levels. This dual action not only boosts insulin secretion but also slows down gastric emptying, effectively curbing hunger and food intake.
We understand that managing weight can be challenging, and this hormone is essential for strategies aimed at weight reduction, particularly in the context of obesity. Clinical studies have shown that medications like semaglutide and tirzepatide, which mimic the effects of this hormone, can lead to weight loss averaging around 15% and even reaching up to 20% of body mass.
Understanding how this peptide functions is essential for anyone looking into a weight loss program that incorporates these medications. It sheds light on the importance of hormonal balance and effective body mass management. You’re not alone in this journey, and understanding these hormonal mechanisms can empower you to make informed decisions.

Explore Semaglutide and Tirzepatide: Mechanisms and Benefits
If you’re struggling with weight management, you’re not alone. Semaglutide and Tirzepatide are medications that have shown remarkable effectiveness in helping individuals achieve their weight loss goals. Semaglutide works by mimicking a specific hormone, which can lead to reduced appetite and increased feelings of fullness. In clinical studies, patients using Semaglutide have experienced an average reduction of 15-20% in body mass over a year, with a sustained decrease of 10.2% noted at week 208.
On the other hand, Tirzepatide combines GLP-1 and GIP (gastric inhibitory polypeptide) receptor agonism, enhancing its effects on weight loss even further. Many patients have reported significant improvements. Both treatments are administered through injections, starting with Semaglutide at a dose of 0.24 mg once weekly, which increases every four weeks until reaching a target dose of 2.4 mg.
These therapies are often paired with lifestyle changes, such as dietary adjustments and increased physical activity, to optimize weight loss outcomes. However, it’s important to be aware that while these medications are effective, they may also be associated with side effects, including gastrointestinal issues. This is a crucial consideration when evaluating your treatment options.
At CT Medical Weight Loss & Beyond, we understand that support is essential for the weight loss journey. Dr. Caroline Apovian emphasizes the importance of offering various treatment options tailored to individual needs. This patient-centric approach has led to numerous success stories, with clients expressing their satisfaction with the results and the support provided by our knowledgeable staff. Remember, you’re not alone in this journey, and we’re here to support you every step of the way.

Implement the GLP-1 Weight Loss Program: Structure and Personalization
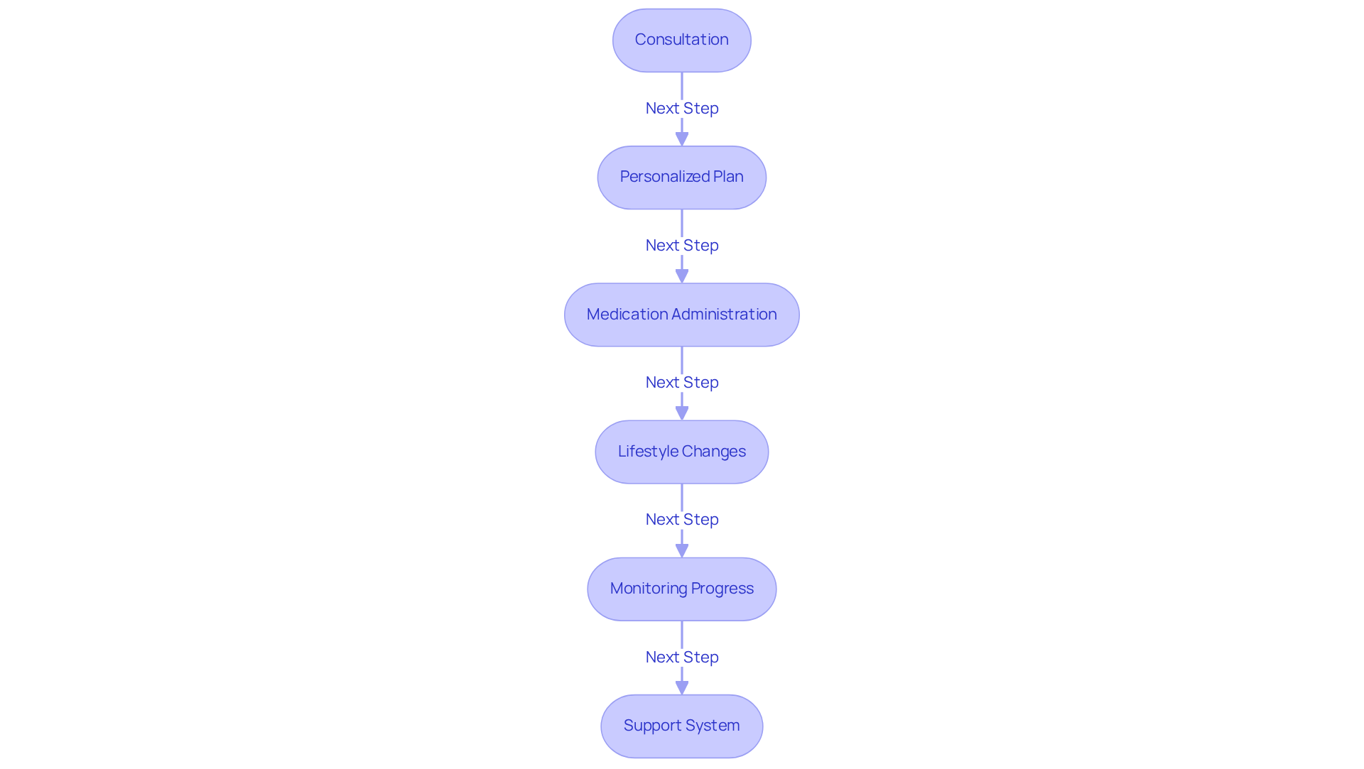
To effectively implement the GLP-1 weight loss program at CT Medical Weight Loss & Beyond, we understand that taking the first step can be daunting. Here’s a structured approach to guide you through the process:
- Consultation: Start your journey with a thorough discussion with a nurse practitioner. This 30-45 minute session is a safe space to assess your eligibility for weight management treatments. We’ll talk about any pre-existing health conditions and current treatments, and blood work may be requested to ensure your safety.
- Meal Planning: Together with a registered dietitian, you’ll develop a tailored meal plan that emphasizes nutrient-dense foods while respecting your individual preferences and dietary restrictions. This plan is all about you and what works best for your lifestyle.
- Medication Administration: If prescribed, you’ll begin the medication, closely following your healthcare provider’s guidelines on dosage and administration. Research shows that around half of users in the GLP-1 weight loss program lose 15% or more of their body mass, highlighting the potential effectiveness of these treatments.
- Lifestyle Changes: Incorporating regular physical activity into your daily routine is crucial. Aim for at least 150 minutes of moderate exercise each week to enhance your fat loss efforts. Remember, every little bit counts!
- Monitoring Progress: It’s important to consistently track your body mass, dietary intake, and physical activity. This helps evaluate your progress and make necessary adjustments. For instance, Chris Mertens, who participated in a clinical trial for the Wegovy pill, lost approximately 40 pounds over a year and a half, showcasing the personal benefits of following the treatment regimen.
- Support System: Engaging with a support group can foster motivation and accountability throughout your journey. You’re not alone in this journey; we’re here to support you. Additionally, consider the cost comparison; for example, a month’s supply of the Wegovy pill is expected to be more affordable than the injectable version, with the lowest dose priced at $149.
To further enhance your wellness journey, think about joining our program. This includes a monthly In-Body scan, one consultation, one IM shot, and one Red Light Therapy session. This comprehensive strategy not only boosts the efficacy of weight loss drugs but also encourages lasting lifestyle changes.
As Dr. Tedros Adhanom Ghebreyesus wisely states, “Obesity is a major global health challenge that requires multisectoral action.” Together, we can take meaningful steps towards a healthier you.

Ensure Success with Ongoing Support and Monitoring
To achieve lasting success in the program at CT Medical Weight Loss & Beyond, consider these compassionate strategies:
- Follow-up appointments: We understand that staying on track can be challenging. Scheduling consistent follow-up appointments with your healthcare provider is essential. These check-ins allow you to monitor your progress, adjust medication dosages as needed, and address any concerns. Continuous communication helps uphold your responsibility and ensures your reduction plan remains effective. As Dr. Kathryn M. Ross emphasizes, “Our findings support the provision of care, under a chronic disease model, just like we do for other long-term health issues.”
- Support groups: You’re not alone in this journey. Connecting with a body transformation support group or community can make a world of difference. Sharing experiences, challenges, and successes with others on a similar path fosters motivation and a sense of belonging. For instance, Ericka, who initially struggled with her body despite leading an active lifestyle, found strength through community support, which played a crucial role in her transformation.
- Motivation techniques: Adopting techniques like self-monitoring and positive reinforcement can significantly enhance your motivation. These techniques help you stay focused on your objectives and celebrate your achievements along the way. Ericka’s journey exemplifies this; by setting clear goals and tracking her progress, she lost 18 lbs and reduced her body fat from 31.1% to 22.8%.
- Nutrition education: Continuous education about nutrition and healthy eating habits is vital. Understanding balanced diets and portion control empowers you to make informed decisions that align with your weight loss goals. Ericka discovered that the program allowed her to eat more while still shedding pounds, highlighting the importance of nutritional knowledge in effective body management.
- Adaptability: Life can be unpredictable, and being ready to adapt based on your progress and any changes in your lifestyle or health status is crucial. This flexibility helps maintain weight loss and overall well-being, allowing you to respond effectively to challenges and setbacks. Remember, as Lao Tzu said, “The journey of a thousand miles begins with a single step.” With the right support and strategies, you too can achieve your goals, just like Ericka did in the program at CT Medical Weight Loss & Beyond.

Conclusion
The GLP-1 weight loss program in Glastonbury, CT, offers a compassionate approach to achieving sustainable weight management. We understand that navigating weight loss can be challenging, and this program combines hormonal understanding with personalized care to help you on your journey. By harnessing the power of GLP-1 and its mimetics like Semaglutide and Tirzepatide, individuals can effectively curb their appetite and enhance their weight loss efforts, paving the way for healthier lifestyles.
Throughout this journey, we’ve highlighted key insights into the mechanisms of GLP-1 and the effectiveness of FDA-approved medications. The structured implementation of the weight loss program emphasizes the importance of:
- Tailored plans
- Regular monitoring
- Ongoing support
These are critical components for your success. Real-life success stories illustrate the transformative potential of this program, showcasing how individuals, just like you, can achieve significant weight loss while receiving the necessary guidance and encouragement.
Ultimately, embarking on the GLP-1 weight loss journey is not merely about losing weight; it’s about fostering a healthier relationship with food and your body. You’re not alone in this journey. With the right support system and a commitment to lifestyle changes, lasting transformation is within reach. For those considering this path, the GLP-1 weight loss program in Glastonbury, CT, represents a promising opportunity to reclaim your health and vitality.
Frequently Asked Questions
What is GLP-1 and what role does it play in weight loss?
GLP-1, or glucagon-like peptide-1, is a hormone produced by the intestines that helps manage appetite and glucose levels. It promotes feelings of fullness, reduces cravings, inhibits glucagon secretion to lower blood sugar levels, boosts insulin secretion, and slows gastric emptying, which collectively curbs hunger and food intake.
How does GLP-1 affect appetite and food intake?
GLP-1 helps individuals feel full after eating, reduces cravings, and slows down gastric emptying, which effectively decreases hunger and food intake.
What medications mimic the effects of GLP-1 for weight loss?
Medications like Semaglutide and Tirzepatide mimic the effects of GLP-1 and have been shown in clinical studies to lead to significant weight loss, averaging around 15% and potentially reaching up to 20% of body mass.
How important is understanding GLP-1 for weight loss programs?
Understanding how GLP-1 functions is essential for individuals considering weight loss programs that incorporate medications mimicking this hormone, as it provides insight into appetite regulation and effective body mass management.
What is the significance of the GLP-1 weight loss program in Glastonbury, CT?
The GLP-1 weight loss program in Glastonbury, CT, utilizes the hormonal mechanisms of GLP-1 and medications that mimic its effects to assist individuals in managing their weight effectively.
List of Sources
- Define GLP-1 and Its Role in Weight Loss
- health.stonybrookmedicine.edu (https://health.stonybrookmedicine.edu/glp-1-weight-loss-medications-benefits-side-effects-and-more)
- News Search | Froedtert & the Medical College of Wisconsin (https://froedtert.com/news)
- SABCS 2025: Can GLP-1s Help People With Breast Cancer? (https://breastcancer.org/news/GLP-1s-research-SABCS)
- New study links combination of hormone therapy and tirzepatide to greater weight loss after menopause – Mayo Clinic News Network (https://newsnetwork.mayoclinic.org/discussion/new-study-links-combination-of-hormone-therapy-and-tirzepatide-to-greater-weight-loss-after-menopause)
- Explore Semaglutide and Tirzepatide: Mechanisms and Benefits
- Long-term weight loss effects of semaglutide in obesity without diabetes in the SELECT trial – Nature Medicine (https://nature.com/articles/s41591-024-02996-7)
- 2026 is the year of obesity pills. Here’s how they could reshape the GLP-1 market (https://cnbc.com/2026/01/10/2026-is-the-year-of-obesity-pills-from-novo-nordisk-eli-lilly-.html)
- Tirzepatide Once Weekly for the Treatment of Obesity | NEJM (https://nejm.org/doi/full/10.1056/NEJMoa2206038)
- Powerful New Weight-Loss Drugs May Outperform Ozempic With ‘Profound’ Results (https://today.com/health/diet-fitness/new-weight-loss-drugs-amylin-retatrutide-pills-glp-1-monthly-rcna254460)
- Implement the GLP-1 Weight Loss Program: Structure and Personalization
- GLP-1 drugs don’t work for everyone. But personalized obesity care in the future might (https://wunc.org/2026-01-27/glp-1-drugs-dont-work-for-everyone-but-personalized-obesity-care-in-the-future-might)
- What to watch for in weight loss drugs in 2026 (https://nbcnews.com/health/health-news/weight-loss-drug-prices-2026-glp-1-pills-trumprx-what-expect-rcna249520)
- WHO issues global guideline on the use of GLP-1 medicines in treating obesity (https://who.int/news/item/01-12-2025-who-issues-global-guideline-on-the-use-of-glp-1-medicines-in-treating-obesity)
- Ensure Success with Ongoing Support and Monitoring
- eurekalert.org (https://eurekalert.org/news-releases/1099264)
- 70 Inspirational Weight Loss Quotes to Boost Motivation (https://kaya.in/blog/70-weight-loss-quotes?srsltid=AfmBOooebzBZAXm6Uc2ht7Vqu9rs9_9FbNcZIjXvl0O_vyfdg2MfKudY)
- New Study Shows Ongoing Support Helps People Keep Weight Off After Dieting (https://advocatehealth.org/research/advocate-aurora/research-news/new-study-shows-ongoing-support-helps-people-keep-weight-off-after-dieting)

