Introduction
Navigating the complexities of weight management can often feel like an uphill battle. We understand that traditional methods sometimes fall short, leaving you feeling frustrated and overwhelmed. However, there’s hope on the horizon. The emergence of glucagon-like peptide-1 (GLP-1) medications offers a promising avenue for those seeking effective weight loss solutions.
This article explores the transformative potential of medical weight loss programs in Wethersfield, CT. These innovative treatments can lead to significant health improvements, providing a sense of relief and renewed hope. But as you embark on this journey, it’s important to recognize the challenges that may arise. Accessibility, potential side effects, and the necessity of medical supervision are all factors to consider.
So, how can you maximize the benefits of GLP-1 therapies while ensuring a safe and sustainable path to weight loss? You’re not alone in this journey, and together, we can navigate these complexities with care and support.
Define GLP-1 Medications and Their Mechanism of Action
If you’re navigating the challenges of weight management, you might find some hope in treatments known as glucagon-like peptide-1 receptor agonists. These medications are designed to mimic a hormone that your gut naturally produces, playing a vital role in controlling appetite and glucose metabolism.
When you take GLP-1 drugs, they work by:
- Stimulating insulin secretion after meals
- Inhibiting glucagon release – which usually raises blood sugar levels
- Slowing down gastric emptying
This multifaceted approach can lead to a greater sense of fullness and reduced food intake, making them effective tools for managing body mass.
Notable examples include:
- Semaglutide (Wegovy, Ozempic)
- Tirzepatide (Zepbound)
Understanding how these treatments function is crucial for anyone looking to support their weight loss journey. We understand that embarking on this path can be daunting, and you’re not alone in this journey.
However, it’s also important to acknowledge that affordability can be a barrier for some individuals when accessing these innovative treatments. If you’re facing challenges in this area, know that there are resources and support systems available to help you navigate these hurdles. Remember, taking steps towards your health is a journey, and every small effort counts.

Evaluate the Effectiveness of GLP-1 Medications for Weight Loss
Many people struggle with weight loss, and it can feel overwhelming at times. But there’s hope! Numerous clinical studies have confirmed the effectiveness of GLP-1 medications, like Semaglutide and Tirzepatide, in promoting weight loss. In fact, individuals using these therapies can achieve reductions in body mass ranging from 10% to 20% over several months.
For instance, a recent study highlighted that participants using Semaglutide experienced an average weight loss of 15% compared to those receiving a placebo. This is not just a statistic; it’s a real opportunity for change. Real-world evidence further supports these findings, with many patients reporting significant decreases in body mass and improvements in their metabolic health markers.
Take Ericka, for example, a client participating in the weight loss Wethersfield CT program at CT Medical Weight Loss & Beyond. She lost 18 lbs and reduced her body fat from 31.1% to 22.8% through the program. Her success wasn’t solely due to the treatments; it also stemmed from the personalized lifestyle adjustments she made, including dietary changes and a balanced exercise routine.
We understand that making these changes can be challenging, but the effectiveness of these medications is significantly enhanced when combined with lifestyle modifications. This combination makes GLP-1 medications a strong choice for achieving lasting weight loss. Remember, you’re not alone in this journey, and with the right support and tools, you can reach your goals.

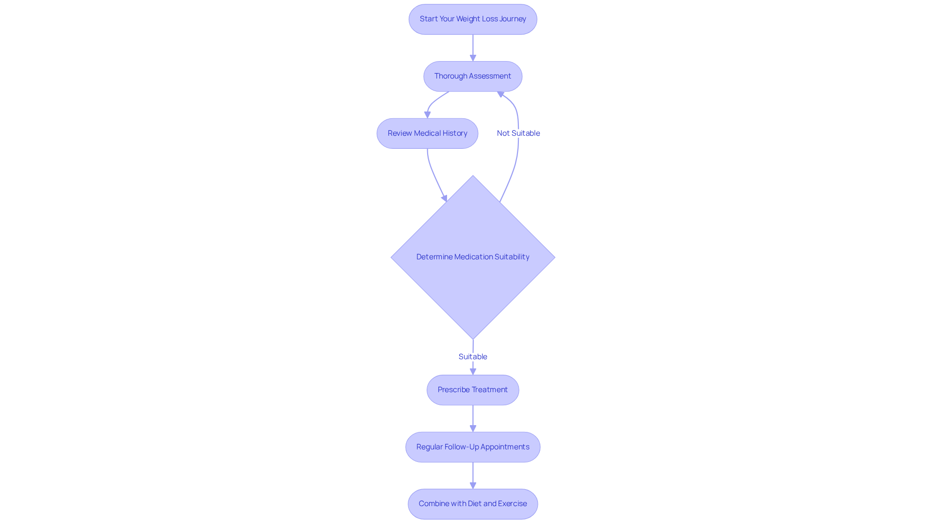
Initiate Your GLP-1 Weight Loss Journey with Medical Supervision
Starting a weight loss journey at CT Medical Weight Loss & Beyond is a step that should always be taken with the guidance of a qualified healthcare provider. We understand that embarking on this path can feel overwhelming, which is why the first step involves a thorough assessment. This includes reviewing your medical history, current health status, and weight loss goals. Such an evaluation is crucial in determining if medications like Semaglutide are right for you. Once approved, your healthcare provider will prescribe the treatment, typically beginning with a low dose to help minimize any potential side effects.
GLP-1, or glucagon-like peptide-1, is a hormone that plays a significant role in weight management by boosting insulin secretion and promoting feelings of fullness. This makes it a valuable tool in your weight loss journey. Regular follow-up appointments are essential; they allow for monitoring your progress, adjusting dosages, and providing the support you need. We encourage you to combine medication with a structured diet and exercise plan, as this can greatly enhance your results. Participating in a medical weight loss Wethersfield CT program not only ensures your safety but also offers the accountability and encouragement you deserve throughout your journey.
According to a 2020 meta-analysis published in The New England Journal of Medicine, individuals in medically supervised weight loss programs can achieve an average weight loss of 5-10% of their initial body weight. Moreover, some individuals using GLP-1 medications have reported losses of up to 20.9% over a 72-week period, as highlighted by a 2022 study in the same journal. Success stories from individuals who have participated in these programs showcase the profound impact they can have, leading to significant improvements in overall health and well-being. The support from healthcare professionals in the medical weight loss Wethersfield CT program is vital for navigating the complexities of weight management, ensuring you receive personalized care tailored to your unique needs. Remember, you’re not alone in this journey.

Understand Potential Side Effects and Management Strategies
GLP-1 therapies can be a great option for many, but we understand that some individuals may face side effects, especially during the early stages of treatment. Common gastrointestinal symptoms like nausea, vomiting, diarrhea, and constipation can be concerning. The good news is that these effects are usually mild to moderate and often lessen as your body adjusts to the treatment.
To help manage these side effects, here are some compassionate strategies to consider:
- Start with a Low Dose: Gradually increasing your dosage can make it easier for your body to adapt.
- Eat Smaller, Frequent Meals: Consuming five to six small meals throughout the day can help reduce nausea and bloating. It’s also important to identify and avoid any trigger foods that may worsen your symptoms.
- Stay Hydrated: Aim to drink at least 64 ounces of water daily. Since GLP-1 medications can suppress appetite and thirst, staying hydrated is crucial to avoid dehydration.
- Avoid Trigger Foods: High-fat, spicy, or greasy foods can lead to discomfort, so it’s best to minimize these in your diet.
In addition to these strategies, we encourage you to take advantage of the customized nutrition plan offered by the medical weight loss Wethersfield CT program. This plan is designed to support healthy eating habits and maintain balanced blood sugar levels. Our 10 Point Touch System provides structured support, ensuring you receive ongoing guidance and check-ins to enhance your experience.
Your healthcare providers at the medical weight loss Wethersfield CT program are dedicated to supporting you every step of the way. If you experience any persistent or severe side effects, please communicate with them. They can offer tailored strategies or adjust your treatment plan as needed. Understanding these potential side effects and applying effective management strategies can significantly improve your experience with GLP-1 treatments for weight loss. Remember, studies show that about 70% of patients notice a reduction in side effects after their body adjusts to the medication within 8-12 weeks. Patience and adherence to these management strategies are key to your success.

Conclusion
Embracing a medical weight loss program, especially one that incorporates GLP-1 medications, can truly lead to significant health improvements and meaningful weight loss. These innovative treatments not only help regulate appetite and glucose metabolism but also empower you to take control of your weight management journey with the right support and guidance.
We understand that navigating weight loss can be challenging. Throughout this article, we’ve shared key insights about how GLP-1 medications work, their proven effectiveness in promoting weight loss, and the importance of having medical supervision during this process. Real-life success stories, like that of Ericka, highlight the potential for substantial weight loss when medication is combined with lifestyle changes. Moreover, being aware of possible side effects and having strategies in place can enhance your overall experience and outcomes during treatment.
Ultimately, the journey toward effective weight management is a collaborative effort that requires commitment and support. If you’re considering medical weight loss programs in Wethersfield, CT, know that the resources and expertise available can provide you with the necessary tools to achieve lasting results. Taking that first step with professional guidance not only ensures your safety but also fosters an environment where your individual health goals can be met. Embrace this opportunity for change and take charge of your health today. You’re not alone in this journey.
Frequently Asked Questions
What are GLP-1 medications?
GLP-1 medications, or glucagon-like peptide-1 receptor agonists, are treatments designed to mimic a hormone produced by the gut that helps control appetite and glucose metabolism.
How do GLP-1 medications work?
GLP-1 medications work by stimulating insulin secretion after meals, inhibiting glucagon release (which raises blood sugar levels), and slowing down gastric emptying, leading to a greater sense of fullness and reduced food intake.
What are some examples of GLP-1 medications?
Notable examples of GLP-1 medications include Semaglutide (Wegovy, Ozempic) and Tirzepatide (Zepbound).
Why is it important to understand how GLP-1 medications function?
Understanding how GLP-1 medications function is crucial for individuals looking to support their weight loss journey, as these treatments can be effective tools in managing body mass.
Are there any barriers to accessing GLP-1 medications?
Yes, affordability can be a barrier for some individuals when accessing GLP-1 medications. However, there are resources and support systems available to help navigate these challenges.
List of Sources
- Define GLP-1 Medications and Their Mechanism of Action
- What’s next for GLP-1s? — Harvard Gazette (https://news.harvard.edu/gazette/story/2026/02/whats-next-for-glp-1s)
- GLP-1 medication changes may support long-term weight management (https://utsouthwestern.edu/newsroom/articles/year-2026/march-glp-1-medication-weight-management.html)
- The GLP-1 revolution: What UAB researchers are discovering about how these drugs work (https://uab.edu/news/research-innovation/the-glp-1-revolution-what-uab-researchers-are-discovering-about-how-these-drugs-work)
- Weight-loss treatment is on the verge of a dramatic shift – again | CNN (https://cnn.com/2026/03/19/health/weight-loss-drugs-glp-1)
- GLP-1 Drugs and the Physiology of Metabolic Health (https://physiology.org/publications/news/the-physiologist-magazine/2026/march/glp-1-drugs-and-the-physiology-of-metabolic-health)
- Evaluate the Effectiveness of GLP-1 Medications for Weight Loss
- Blockbuster weight loss drugs like Ozempic deliver big results but face big questions (https://sciencedaily.com/releases/2026/02/260211073033.htm)
- Some people don’t lose weight with GLP-1s. Evidence is building that the drugs are helping anyway | CNN (https://cnn.com/2026/04/14/health/glp1-liver-health-benefits-weight-loss)
- GLP-1 pills for weight loss are here. How will they change obesity care? (https://aamc.org/news/glp-1-pills-weight-loss-are-here-how-will-they-change-obesity-care)
- Weight-loss treatment is on the verge of a dramatic shift – again | CNN (https://cnn.com/2026/03/19/health/weight-loss-drugs-glp-1)
- GLP-1 Weight-Loss Drugs Comparably Effective for Patients Across Age, Race, and Starting Weight | Johns Hopkins Bloomberg School of Public Health (https://publichealth.jhu.edu/2026/glp-1-weight-loss-drugs-comparably-effective-for-patients-across-age-race-and-starting-weight)
- Initiate Your GLP-1 Weight Loss Journey with Medical Supervision
- GLP-1 Weight Loss Medications Could Become More Affordable (https://grandhealthpartners.com/glp-1-weight-loss-announcement)
- Real Results: Success Rates of Medical Weight Loss (https://bluetreehealthtx.com/post/medical-weight-loss-success-rates)
- Medical Weight Loss: Why a Supervised Program Delivers Better Results (https://wellspringhealthservices.com/blog/medical-weight-loss-why-a-supervised-program-delivers-better-results)
- Medicare GLP-1 Bridge | CMS (https://cms.gov/medicare/coverage/prescription-drug-coverage/medicare-glp-1-bridge)
- Understand Potential Side Effects and Management Strategies
- GLP-1 Medications: A Comprehensive Overview (https://usnews.com/news/health-news/articles/2026-01-22/glp-1-medications-a-comprehensive-overview)
- Address New GLP-1 Agonist Side Effect Concerns (https://ca-pharmacist.therapeuticresearch.com/Content/Articles/PLC/2026/Jan/Address-New-GLP-1-Agonist-Side-Effect-Concerns)
- GLP-1 Side Effect Management: Nutrition Training 2026 (https://nutritioned.org/glp-1-side-effect-management)
- Adverse Effects of GLP-1 Receptor Agonists – PMC (https://pmc.ncbi.nlm.nih.gov/articles/PMC5397288)
- Health Check: GLP-1 side effects explained (https://kbtx.com/2026/03/11/health-check-glp-1-side-effects-explained)

