Introduction
Navigating the path to effective weight loss can often feel overwhelming, especially with so many options available today. We understand that it can seem like a complex maze. That’s where the Tirzepatide program in West Hartford shines as a beacon of hope. This program offers a scientifically-backed approach that not only helps regulate appetite but also enhances metabolic health.
But what truly sets this program apart? It’s designed with your needs in mind, focusing on sustainable transformation. You’re not alone in this journey; many have found success through this compassionate approach. By understanding how to harness its full potential, you can take meaningful steps toward lasting change.
In addition, the support you receive throughout this process is invaluable. With guidance and encouragement, you can navigate your weight loss journey with confidence. Remember, every step you take is a step toward a healthier you.
Explore Tirzepatide: Mechanism and Benefits for Weight Loss
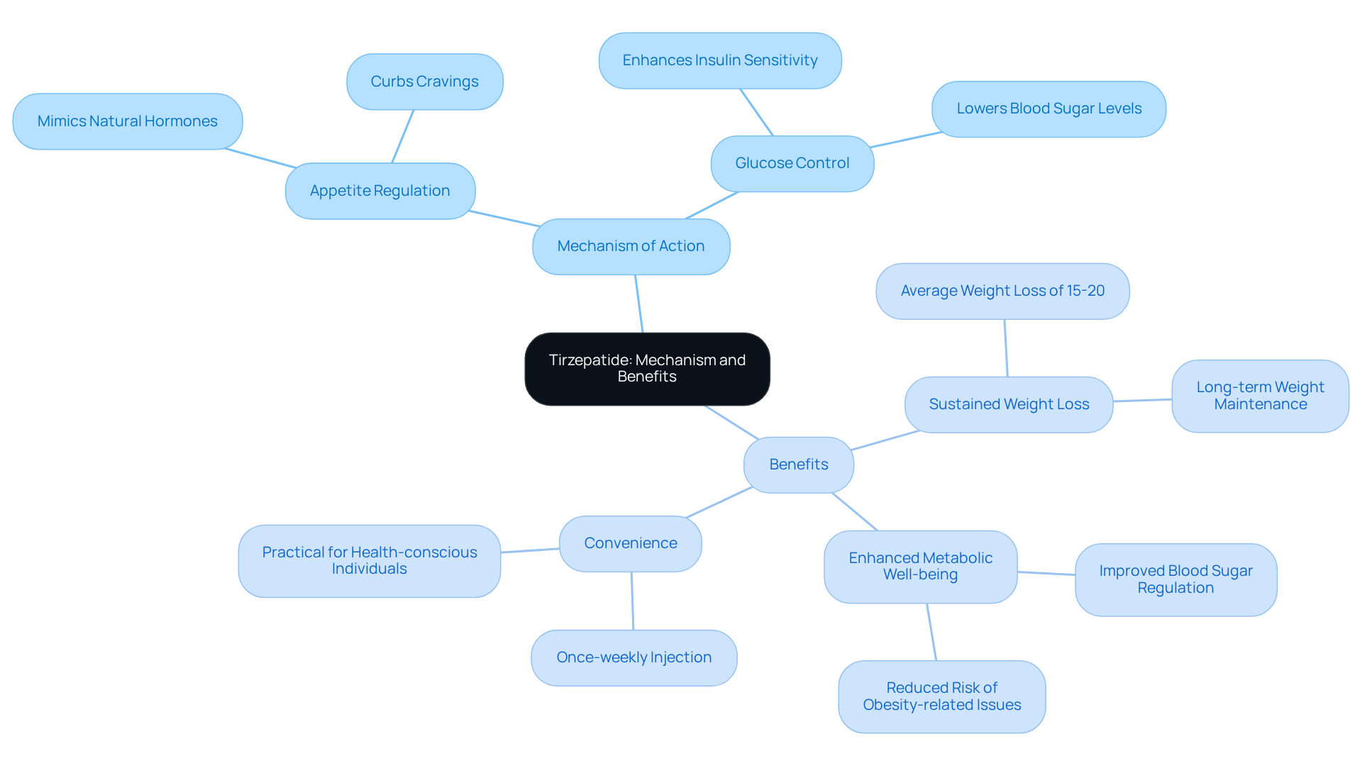
This new medication serves as a dual agonist for the glucagon-like peptide-1 (GLP-1) and glucose-dependent insulinotropic polypeptide (GIP) receptors. This dual action not only boosts insulin secretion but also helps curb appetite, leading to reduced food consumption. It’s a wonderful addition to the tirzepatide weight loss West Hartford CT program and other personalized medical solutions we offer at CT Medical Weight Management & Beyond, designed to support you on your journey.
Mechanism of Action
- Appetite Regulation: This medication mimics the body’s natural hormones that signal fullness, helping to curb cravings and reduce overall caloric intake. We understand that managing appetite can be challenging, and this aligns perfectly with our systematic approach for lasting transformation.
- Glucose Control: By enhancing insulin sensitivity and lowering blood sugar levels, this medication plays a crucial role in managing metabolic health. This is essential for successful fat reduction and overall wellness, ensuring you feel your best.
Benefits of Tirzepatide
- Sustained Weight Loss: Clinical studies have shown that patients can achieve significant weight loss, often exceeding 15% of their body weight over several months. This can greatly enhance the effectiveness of our tirzepatide weight loss West Hartford CT program, assisting you in reaching your goals.
- Enhanced Metabolic Well-being: Beyond shedding pounds, this medication can lead to improved blood sugar regulation and a decreased risk of obesity-related issues, such as type 2 diabetes and heart diseases. This supports our comprehensive wellness philosophy, ensuring you’re not just losing weight but also gaining health.
- Convenience: Administered as a once-weekly injection, this treatment offers a practical solution for those seeking a manageable strategy for reducing body mass. It’s ideally suited for health-conscious individuals like you, aiming to transform your life with ease.

Navigate the Tirzepatide Weight Loss Program: Enrollment and Participation Steps
Beginning your weight loss journey with the tirzepatide weight loss west hartford ct program can feel overwhelming, but we’re here to guide you every step of the way. Let’s break it down into manageable parts to ensure you feel supported and informed.
Enrollment Steps
- Initial Consultation: First, you’ll want to set up a meeting with a healthcare provider who specializes in weight management. This initial consultation is crucial as it helps evaluate your medical history and weight loss goals.
- Health Assessment: Next, you’ll undergo a thorough health evaluation. This includes calculating your BMI and possibly some lab tests to ensure that the tirzepatide weight loss west hartford ct program is a suitable option for you.
- Program Overview: During this stage, you’ll engage in a detailed discussion about the tirzepatide weight loss west hartford ct program. We’ll cover what to expect, potential side effects, and the important role lifestyle changes play in your success.
- Prescription: If everything checks out, your healthcare provider will prescribe the medication and guide you on how to administer it effectively.
Participation Steps
- Regular Check-ins: It’s important to attend follow-up appointments. These check-ins allow your healthcare team to monitor your progress, adjust dosages if needed, and provide continuous support.
- Lifestyle Integration: We encourage you to participate in nutritional counseling and exercise planning. These elements will complement the medication and enhance its effectiveness.
- Feedback Loop: Remember, maintaining open communication with your healthcare team is key. If you have any concerns or experience side effects, don’t hesitate to reach out.
You’re not alone in this journey. We understand that making these changes can be challenging, but with the right support and guidance, you can achieve your weight loss goals.

Embrace Personalized Care: Tailoring Your Tirzepatide Experience
To truly maximize the benefits of the tirzepatide weight loss west hartford ct program, it is essential to embrace personalized care. We understand that each journey is unique, and tailoring your experience can make all the difference.
Tailoring Your Experience
-
Individualized Meal Plans: Collaborate with a Registered Dietitian to design a meal plan that caters to your dietary preferences and nutritional needs. Focus on nutrient-dense foods that not only facilitate weight loss but also ensure satisfaction. Tirzepatide is recommended for patients with a BMI of 30 or higher or for those with a BMI of 27 and comorbidities such as high blood pressure, high cholesterol, or prediabetes. This customized approach is exemplified by Ericka’s real-time transformation journey, where tailored meal plans played a crucial role in her success.
-
Customized Exercise Regimen: Create a physical activity plan that fits your lifestyle and fitness level. Making it both sustainable and enjoyable is key to encouraging long-term adherence.
-
Behavioral Support: Participate in behavioral therapy or support groups to tackle emotional eating and cultivate healthier coping strategies. Engaging in these support systems has been shown to significantly enhance results in reducing body mass. As M.T. shared, the tailored assistance received at CT Medical Weight Management & Beyond made a significant impact on their reduction experience.
-
Regular Adjustments: Stay flexible and open to modifying your treatment plan based on your progress and feedback from your healthcare provider. Continuous support and monitoring are crucial to ensure your approach remains effective and relevant.
Importance of Personalization
- Enhanced Motivation: When patients feel their unique needs are being addressed, they are more likely to remain committed to the program.
- Improved Results: Customized strategies have been shown to yield better reductions, with 42.3% of participants achieving a decrease of 3% or greater. This emphasizes the importance of an individual approach. The success narratives from CT Medical Body Reduction & Beyond, including Ericka’s journey, highlight the effectiveness of the tirzepatide weight loss west hartford ct program as a personalized medical reduction solution.
You’re not alone in this journey. With the right support and a tailored approach, you can achieve your goals.

Anticipate Results: What to Expect from Your Tirzepatide Journey
As you start the tirzepatide weight loss west hartford ct program at CT Medical Weight Loss & Beyond, we want you to have realistic expectations about the results you can achieve. You’re not alone in this journey, and understanding what to expect can make all the difference.
Timeline for Results
- Initial Weeks: Many patients report a reduction in appetite during the first 1-2 weeks. This can lead to an early decrease in body mass, especially when paired with our tailored nutrition plans designed to promote balanced blood sugar levels.
- Visible Changes: You might start noticing a loss of mass between weeks 3 and 8. Many individuals experience a gradual reduction in body mass, particularly when they stick to our structured support system, including the 10 Point Touch System.
- Long-Term Outcomes: Over six months, patients can expect to lose between 10-20% of their body mass. This varies based on adherence to the program, lifestyle changes, and personalized adjustments to medication and exercise plans.
Factors Influencing Results
- Adherence to Medication: Consistent use of Tirzepatide as prescribed is essential for achieving your desired outcomes. Our FDA-approved medications are safe and effective when supervised by our qualified medical professionals.
- Lifestyle Changes: Embracing nutritious eating habits and regular exercise can significantly enhance your fat reduction results. Our 10 Point Touch System offers structured support to help you make these changes, directly impacting your timeline for results.
- Individual Variability: Remember, each person’s body responds differently to treatment. Your results may vary based on individual health conditions and metabolic factors. During your consultation about the tirzepatide weight loss west hartford ct program, we’ll discuss the best options tailored to your unique situation.
Conclusion
By understanding what to expect, including the differences between medical weight loss and traditional methods, you can better prepare for your weight loss journey at CT Medical Weight Loss & Beyond. Celebrate each milestone along the way, knowing that we’re here to support you every step of the way.

Conclusion
Embarking on a weight loss journey with the Tirzepatide program in West Hartford offers a truly transformative opportunity for lasting results. We understand that managing weight can be challenging, but this innovative medication not only helps regulate appetite but also boosts metabolic health. It’s a powerful ally in your quest for effective weight management.
Imagine experiencing a supportive and tailored path toward your health goals. With Tirzepatide integrated into a personalized care approach, you can do just that. Throughout this article, we’ve highlighted the multifaceted benefits of Tirzepatide, including its significant weight loss potential, improved glucose control, and the convenience of a once-weekly injection.
We’ve clearly outlined the enrollment and participation steps, ensuring you feel informed and empowered as you navigate your journey. Moreover, the emphasis on personalization underscores the importance of individualized meal plans, exercise regimens, and behavioral support. These elements are crucial in maximizing the effectiveness of the program.
Ultimately, the Tirzepatide weight loss program is more than just a treatment; it’s a comprehensive approach to health and wellness. You’re not alone in this journey. We encourage you to take that first step toward transformation by reaching out for a consultation. Embrace the tailored support available and commit to the lifestyle changes that will foster sustainable results. With the right guidance and resources, achieving your weight loss goals can become a rewarding reality.
Frequently Asked Questions
What is tirzepatide and how does it work?
Tirzepatide is a new medication that acts as a dual agonist for the GLP-1 and GIP receptors. This action boosts insulin secretion and helps curb appetite, leading to reduced food consumption.
How does tirzepatide help with appetite regulation?
Tirzepatide mimics the body’s natural hormones that signal fullness, which helps to curb cravings and reduce overall caloric intake.
What role does tirzepatide play in glucose control?
Tirzepatide enhances insulin sensitivity and lowers blood sugar levels, which is crucial for managing metabolic health and supports successful fat reduction.
What are the expected benefits of using tirzepatide for weight loss?
Patients can achieve significant weight loss, often exceeding 15% of their body weight over several months. It also improves blood sugar regulation and decreases the risk of obesity-related issues such as type 2 diabetes and heart diseases.
How is tirzepatide administered?
Tirzepatide is administered as a once-weekly injection, providing a convenient solution for those seeking to reduce body mass.
How does tirzepatide fit into the weight loss program at CT Medical Weight Management & Beyond?
Tirzepatide is a valuable addition to the weight loss program, assisting individuals in reaching their weight loss goals while supporting overall health and wellness.

