Introduction
Navigating the complexities of weight management can feel overwhelming, and we understand that. With so many new treatments available, it’s easy to feel lost. Among these options, GLP-1 medications like Semaglutide and Tirzepatide stand out as groundbreaking solutions, offering hope and promising results for those facing the challenges of obesity.
In this article, we’ll explore the transformative potential of GLP-1 therapies. We’ll discuss:
- How they work
- The essential steps to kickstart a program in West Hartford
- The ongoing support that’s crucial for sustained success
You’re not alone in this journey, and with the right tools and guidance, you can navigate this path safely and effectively.
However, as these medications gain popularity, a vital question arises: how can you ensure that you’re using these powerful tools in a way that truly benefits your weight loss journey? Let’s delve into this together.
Understand GLP-1 Medications and Their Role in Weight Loss
At CT Medical Weight Loss & Beyond, we understand that managing body weight can be a challenging journey. Glucagon-like peptide-1 (GLP-1) therapies, like Semaglutide and Tirzepatide, offer FDA-approved options that can make a real difference. These medications mimic a hormone that plays a crucial role in regulating appetite and food intake. By promoting feelings of fullness, reducing hunger, and slowing down gastric emptying, GLP-1 treatments help lower calorie consumption, making them effective tools for weight loss.
Clinical studies have shown that patients using these therapies can achieve significant weight loss, often between 15% and 25% of their body weight over time. For instance, the injectable Semaglutide has been found to help users shed an average of 15% to 16% of their weight over a span of 64 weeks. As healthcare experts have noted, “these treatments have been transformative for numerous individuals with obesity.”
However, we also recognize the importance of being cautious. The rising popularity of these medications might lead some individuals to seek prescriptions without meeting the necessary clinical criteria, which raises concerns about misuse. Additionally, the cost can be a significant factor, with Semaglutide priced at around $1,349 per month, prompting some patients to explore alternatives.
Understanding these aspects of the West Hartford CT plan is vital for anyone considering this program as part of their weight loss journey. It highlights their potential to greatly influence appetite control and support overall health goals. Remember, you’re not alone in this journey, and we’re here to help you navigate these options with care and compassion.

Prepare for Your GLP-1 Program: Consultations and Health Assessments
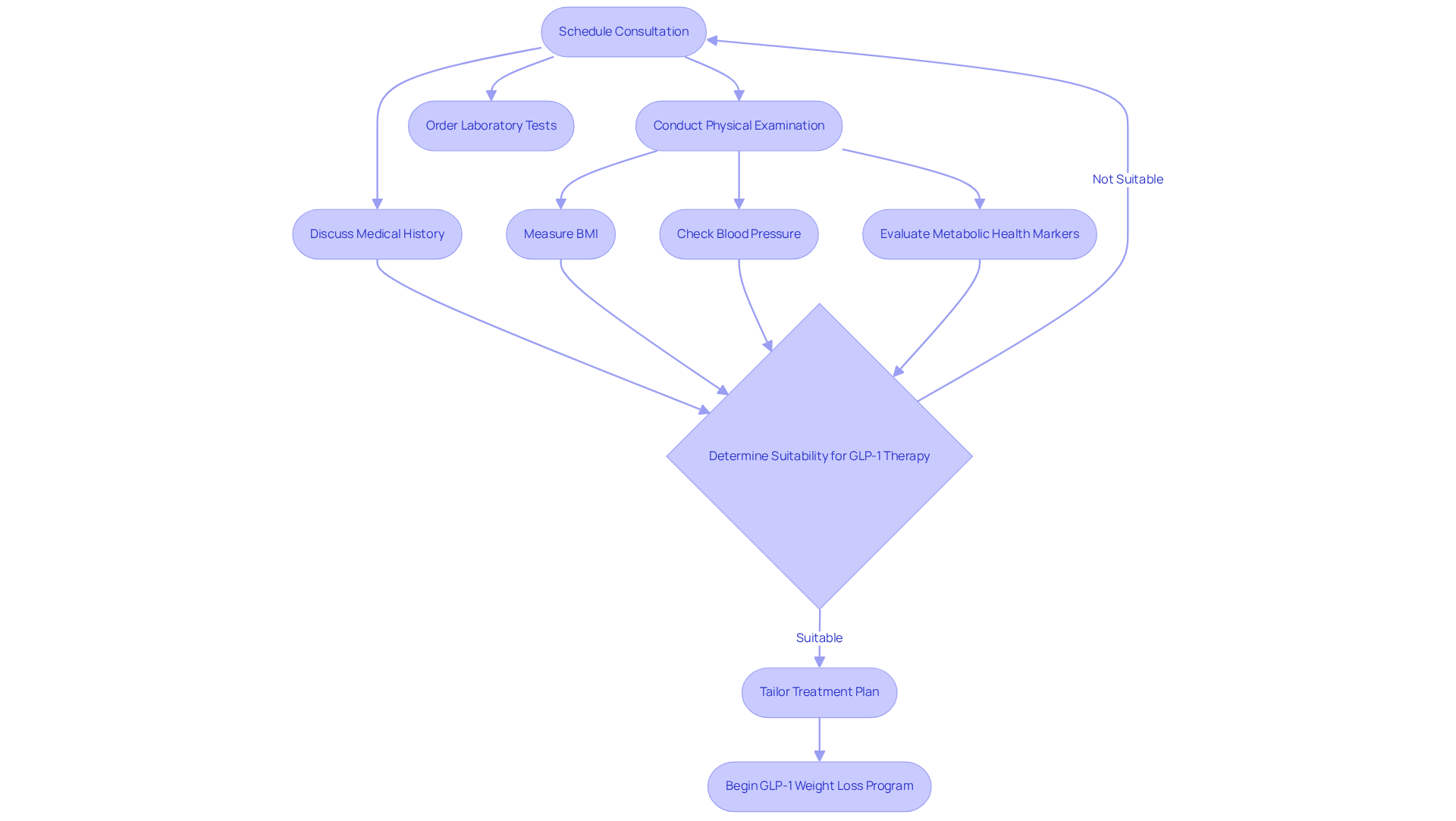
Before embarking on the glp-1 weight loss program west hartford ct plan at CT Medical Weight Management & Beyond, it’s crucial to have a thorough consultation and health evaluation. We understand that taking this step can feel overwhelming, but rest assured, you’re not alone in this journey. It all begins with scheduling a meeting with a healthcare professional who specializes in body mass management.
During this initial consultation, you’ll have the opportunity to discuss your medical history, current health conditions, and your specific goals for reducing body mass. Your provider will likely conduct a physical examination and may order laboratory tests to assess your overall health and determine your suitability for GLP-1 therapy, particularly the that is custom-blended just for you.
Key assessments during this evaluation typically include:
- Measuring your Body Mass Index (BMI)
- Checking your blood pressure
- Evaluating metabolic health markers
These metrics are essential for tailoring a treatment plan that meets your individual needs while effectively identifying and managing any potential risks. Studies show that extensive interventions generally lead to a reduction of around 10% of initial mass in 4-6 months, underscoring the importance of these detailed assessments.
As Dr. John Morton wisely states, “Obesity is a chronic disease. It didn’t happen overnight and it’s not going to get better overnight.” This highlights the necessity of ongoing support and long-term collaboration with your prescriber to ensure effective obesity management. At CT Medical Weight Loss & Beyond, we’re committed to providing you with the most appropriate and safe care as you begin the glp-1 weight loss program west hartford ct plan for your weight loss journey. Remember, you’re taking a significant step towards a healthier you, and we’re here to support you every step of the way.

Initiate Your GLP-1 Treatment: Starting the Journey
After your consultations and health evaluations at CT Medical Weight Loss & Beyond, it’s time to embark on your treatment journey. We understand that taking this step can feel overwhelming, but your healthcare provider will prescribe a , based on your unique health profile.
Typically, treatment begins with a low dose. This approach allows your body to adjust while minimizing potential side effects, such as nausea or gastrointestinal discomfort. It’s crucial to follow your provider’s instructions regarding dosage and administration to ensure both safety and effectiveness.
Most GLP-1 treatments are administered through injection, and your provider will guide you on how to do this safely. During your visit, you’ll be weighed on the Evolt Biometric Scale, and together, you’ll review your results to ensure the treatment is effective. Additionally, a customized nutrition plan will be provided to support your eating habits and help maintain balanced blood sugar levels while using the medication.
Regular follow-up appointments will be scheduled to monitor your progress. These check-ins are essential for adjusting dosages if necessary and addressing any concerns you may have during the initial phase of treatment. This organized approach not only improves your chances of achieving successful weight reduction but also ensures you receive continuous support throughout your journey. Remember, you’re not alone in this process; we’re here to help you every step of the way.

Maintain Progress: Ongoing Support and Monitoring
Continuing your glp-1 weight loss program West Hartford CT plan to reduce mass is all about having the right support and guidance. Regular check-ins with your healthcare provider are crucial for tracking your progress, reviewing your dietary habits, and adjusting your treatment plan as needed. These appointments give your provider a chance to see how you’re responding to the medication, keep an eye out for any side effects, and brainstorm solutions for any hurdles you might face.
In addition, joining support groups or consulting with a registered dietitian who specializes in management can really enhance your experience. These resources provide motivation, accountability, and . Research shows that those who engage in ongoing support tend to have better success rates in maintaining their progress. For instance, over 60% of individuals in long-term programs achieved significant reductions by year seven, underscoring the value of staying involved.
A powerful success story comes from Ericka, a client at CT Medical Weight Loss & Beyond. She lost 18 lbs and brought her body fat down from 31.1% to 22.8%. Initially, she felt frustrated with her size, even with regular exercise, but she found renewed hope through the program. It transformed her metabolism and boosted her overall well-being. As Dr. Nia S. Mitchell notes, ongoing involvement in the glp-1 weight loss program west hartford ct plan can lead to lasting positive outcomes for most participants, whether by maintaining reduced mass or by reducing after initial gain.
Remember, weight loss is a journey, and having a strong support system – like consultations with dietitians and participation in support groups – can greatly enhance your chances of achieving lasting success.

Conclusion
Embarking on a GLP-1 weight loss program can be a hopeful step for those looking to manage their weight effectively. With FDA-approved medications like Semaglutide and Tirzepatide, many individuals find they can significantly improve their appetite regulation and overall health. But remember, this journey isn’t just about the medication; it’s about a holistic approach that includes consultations, health assessments, and ongoing support to ensure lasting success.
We understand that starting this journey can feel overwhelming. That’s why this guide has shared key insights about the role of GLP-1 medications in weight loss, the importance of thorough evaluations before beginning treatment, and the necessity of regular follow-ups to monitor your progress. By combining tailored treatment plans, nutritional guidance, and emotional support, we create a robust framework that enhances your weight loss experience. Real-life success stories, like that of Ericka, show just how transformative these programs can be when paired with dedicated support.
Ultimately, engaging in a GLP-1 weight loss program in West Hartford is about more than just shedding pounds; it’s about nurturing a healthier lifestyle and achieving long-term wellness. If you’re considering this journey, know that taking the first step by consulting with healthcare professionals can lead to meaningful and sustainable changes. Embrace this opportunity to transform your health and well-being, and remember, you’re not alone in this journey-support is available every step of the way.
Frequently Asked Questions
What are GLP-1 medications and how do they work for weight loss?
GLP-1 medications, such as Semaglutide and Tirzepatide, mimic a hormone that regulates appetite and food intake. They promote feelings of fullness, reduce hunger, and slow down gastric emptying, which helps lower calorie consumption and supports weight loss.
What kind of weight loss can patients expect from GLP-1 therapies?
Clinical studies have shown that patients using GLP-1 therapies can achieve significant weight loss, often between 15% and 25% of their body weight over time. For example, Semaglutide users can lose an average of 15% to 16% of their weight over 64 weeks.
Are there any concerns associated with GLP-1 medications?
Yes, there are concerns about misuse, as the rising popularity of these medications may lead individuals to seek prescriptions without meeting necessary clinical criteria. Additionally, the cost can be a significant factor, with Semaglutide priced at around $1,349 per month.
Why is it important to understand the GLP-1 weight loss program?
Understanding the GLP-1 weight loss program is vital for anyone considering it as part of their weight loss journey. It highlights the medications’ potential to influence appetite control and support overall health goals.
How can CT Medical Weight Loss & Beyond assist individuals considering GLP-1 therapies?
CT Medical Weight Loss & Beyond offers guidance and support to help individuals navigate their options with care and compassion, ensuring they understand the benefits and considerations of GLP-1 medications in their weight loss journey.
List of Sources
- Understand GLP-1 Medications and Their Role in Weight Loss
- The ‘astounding’ rise of semaglutide — and what’s next for weight-loss drugs (https://nature.com/articles/d41586-026-00228-1)
- GLP-1 pills for weight loss are here. How will they change obesity care? (https://aamc.org/news/glp-1-pills-weight-loss-are-here-how-will-they-change-obesity-care)
- Weight-loss treatment is on the verge of a dramatic shift – again | CNN (https://cnn.com/2026/03/19/health/weight-loss-drugs-glp-1)
- US FDA Approves First Daily Oral GLP‑1 Treatment for Weight Management, Showing Comparable Results to Injectable Therapy (https://prnewswire.com/apac/news-releases/us-fda-approves-first-daily-oral-glp1-treatment-for-weight-management-showing-comparable-results-to-injectable-therapy-302671957.html)
- Prepare for Your GLP-1 Program: Consultations and Health Assessments
- WHO backs use of GLP-1 therapies for obesity, warns access will remain limited (https://cnbc.com/2025/12/01/who-backs-use-of-glp-1-therapies-for-obesity-warns-access-will-remain-limited.html)
- WHO issues global guideline on the use of GLP-1 medicines in treating obesity (https://who.int/news/item/01-12-2025-who-issues-global-guideline-on-the-use-of-glp-1-medicines-in-treating-obesity)
- Metrics for weight management success: an examination of the lifestyle score – PMC (https://pmc.ncbi.nlm.nih.gov/articles/PMC10783842)
- GLP-1 pills for weight loss are here. How will they change obesity care? (https://aamc.org/news/glp-1-pills-weight-loss-are-here-how-will-they-change-obesity-care)
- GLP-1 Medications for Weight Loss: How to Get Started (https://yalemedicine.org/news/glp-1-medications-for-weight-loss-how-to-get-started)
- Initiate Your GLP-1 Treatment: Starting the Journey
- GLP-1s have transformed weight loss and diabetes. Is addiction next? (https://npr.org/2026/03/10/nx-s1-5739396/glp-1-ozempic-addiction-substance-use-disorders-weight-loss)
- WHO releases new guidance for GLP-1 weight loss drugs: What to know (https://thehill.com/homenews/nexstar_media_wire/5632067-who-releases-new-guidance-for-glp-1-weight-loss-drugs-what-to-know)
- Case Study: Use of GLP-1 Receptor Agonist in a Patient on Intensive Insulin Therapy – PMC (https://pmc.ncbi.nlm.nih.gov/articles/PMC4433075)
- Products – Data Briefs – Number 537 – July 2025 (https://cdc.gov/nchs/products/databriefs/db537.htm)
- New Weight Loss Drugs: How Many Americans Have Used Them? (https://rand.org/pubs/research_reports/RRA4153-1.html)
- Maintain Progress: Ongoing Support and Monitoring
- Community support can make you healthier – and can help you lose weight, too – Mayo Clinic News Network (https://newsnetwork.mayoclinic.org/discussion/community-support-can-make-you-healthier-and-can-help-you-lose-weight-too)
- Continuous Engagement in a Weight-Loss Program Promotes Sustained Significant Weight Loss – PMC (https://pmc.ncbi.nlm.nih.gov/articles/PMC8274382)
- New Study Shows Ongoing Support Helps People Keep Weight Off After Dieting (https://advocatehealth.org/research/advocate-aurora/research-news/new-study-shows-ongoing-support-helps-people-keep-weight-off-after-dieting)
- Adaptive vs Monthly Support for Weight-Loss Maintenance (https://jamanetwork.com/journals/jamanetworkopen/fullarticle/2839206)

