Introduction
Navigating the complexities of weight loss medications can feel overwhelming, and we understand that. When it comes to getting Ozempic approved, many have questions and concerns. This medication, primarily used for managing diabetes, has recently gained attention for its potential to assist in weight loss for those who meet specific eligibility criteria.
However, the journey to obtaining a prescription often raises uncertainties. What steps do you need to take to ensure you qualify? How can you effectively communicate your needs to healthcare providers? You’re not alone in this journey, and this article aims to provide a clear, step-by-step guide to demystifying the approval process for Ozempic.
By empowering yourself with knowledge, you can take control of your weight loss journey and move forward with confidence.
Understand Eligibility Criteria for Ozempic Prescription
We understand that navigating the path to how to get ozempic approved can be challenging. To qualify, individuals typically need to meet certain criteria, such as having a Body Mass Index (BMI) of 30 or higher. However, if your BMI is 27 or above and you’re dealing with weight-related health conditions like type 2 diabetes, hypertension, or high cholesterol, you may still qualify.
It is crucial to consult with a healthcare provider to learn how to get ozempic approved. They can help evaluate your personal health history and provide guidance on how to get ozempic approved based on these criteria. Remember, you’re not alone in this journey; support is available to guide you through the process.
It’s important to note that while this medication is primarily prescribed for managing diabetes, it can also be used off-label for weight loss. Recent guidelines emphasize that GLP-1 therapies, along with other options, are recommended for adults with obesity. This underscores the necessity for a comprehensive approach to care, ensuring that you receive the best support possible on your health journey.

Prepare for Your Consultation Appointment
Before your consultation, it’s important to gather relevant medical records. This includes any previous weight loss efforts, current prescriptions, and a list of health conditions. We understand that this process can feel overwhelming, so preparing a list of questions for your healthcare provider can help ease your mind. Consider asking about the potential benefits and risks of the medication, how it works, and what to expect during treatment.
For instance, GLP-1 treatments can assist users in losing around 10% to 15% of their body weight, which is a significant factor in your journey. Furthermore, be aware that some insurance plans may require prior authorization, so it’s important to know how to get ozempic approved for coverage of this medication. It’s wise to verify your plan’s details, especially when considering how to get ozempic approved, to avoid any surprises.
In addition, tracking your dietary habits and physical activity levels leading up to the appointment can provide valuable insights for your provider. At CT Medical Weight Loss & Beyond, we offer a tailored nutrition strategy designed to promote healthy eating and stable blood sugar, while also incorporating medications for diabetes when necessary.
Moreover, structured support is provided through our 10 Point Touch System, ensuring you get off to a great start. It’s also crucial to discuss potential side effects of Ozempic, such as nausea, vomiting, constipation, and diarrhea, as these can impact your experience with the medication.
Remember, you’re not alone in this journey. As the World Health Organization states, “Medication alone won’t reverse the obesity challenge.” A comprehensive approach to weight loss, including personalized care and innovative treatments, is essential. We’re here to support you every step of the way.

Navigate the Medical Evaluation Process
At CT Medical Weight Loss & Beyond, we understand that embarking on a weight loss journey can feel overwhelming. That’s why our healthcare providers are dedicated to offering you a comprehensive assessment of your health history. We focus on your existing medical conditions and current medications to ensure you receive the best care possible.
During your evaluation, we’ll conduct key tests, including:
- Measuring your blood glucose levels
- Hemoglobin A1c
These tests are essential for assessing diabetes management, which is a crucial aspect of your overall health. Additionally, we’ll evaluate your Body Mass Index (BMI). To understand how to get ozempic approved, it is necessary to have a BMI of 30 or above, or 27 or above if you have weight-related health issues.
We know that sharing personal information can be daunting, but it’s vital to discuss your lifestyle, including dietary habits and exercise routines. These factors play a significant role in understanding how to get ozempic approved as the right choice for you. At CT Medical Weight Loss & Beyond, we emphasize personalized treatment adjustments and tailored exercise programs to support your weight management effectively.
As healthcare experts often remind us, discussing all treatments and your health history before starting any medication is essential. This thorough evaluation ensures that your prescription aligns with your unique health needs, maximizing the potential benefits of the medication.
It’s important to keep in mind that the cost of the medication can vary, ranging from $1,177 to $2,188 for a 30-day supply without insurance. Additionally, over 48% of users may experience at least one side effect, with nausea being the most common. Remember, you’re not alone in this journey; we’re here to support you every step of the way.

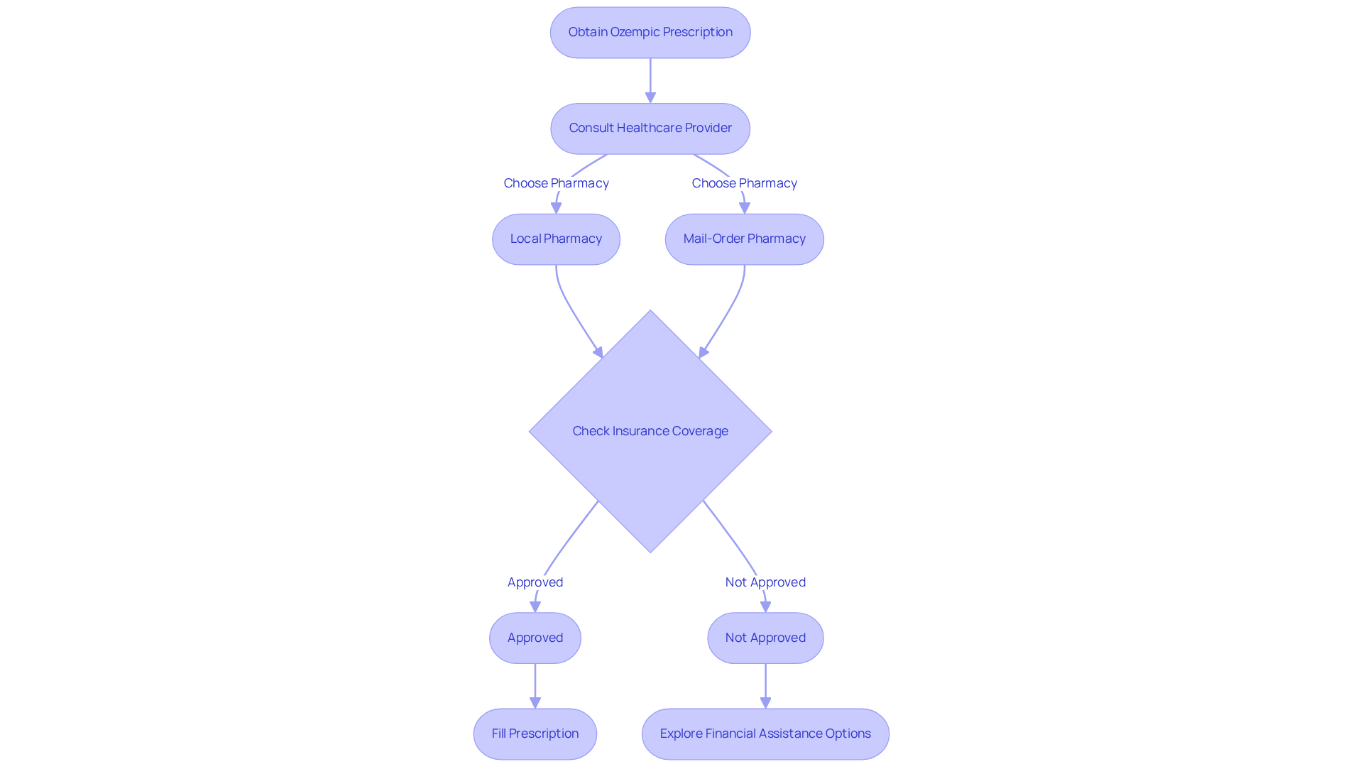
Obtain Your Ozempic Prescription
Once your healthcare provider determines that the medication is right for you, they’ll write a prescription. You can fill this prescription at a local pharmacy or opt for a mail-order pharmacy, depending on what works best for you. If you have insurance, it’s a good idea to check with your provider on how to get Ozempic approved and to understand your coverage along with any prior authorization requirements.
We understand that figuring out how to get Ozempic approved while navigating medication costs can be overwhelming. Recent statistics show that while the list price of the medication is just under $1,000 per month, many patients still face high out-of-pocket expenses due to insurance limitations. If you’re paying out of pocket, don’t hesitate to ask about how to get Ozempic approved and any available savings programs or discounts that could help ease the financial burden.
For instance, Novo Nordisk offers a program that allows cash-paying patients to purchase the medication for $499 each month. There’s also a yearly plan priced at $399, which provides a 15% savings compared to monthly payments. Additionally, a starter plan is available for just $30 for the first three months. As Dave Moore, Executive Vice President of Novo Nordisk’s US operations, pointed out, “While this medication is well covered in the US, let’s not forget that there are some patients who pay out-of-pocket for this vital medicine.”
This approach not only makes the medication more accessible but also helps alleviate the financial strain associated with managing body mass. For patients at CT Medical Weight Loss & Beyond, managing your payment plans is made easier through the Cherry Patient Portal, where you can track your expenses and access support services.
Understanding the role of GLP-1, especially in relation to this medication, is crucial. It has been shown to effectively promote weight loss by increasing feelings of fullness and reducing food intake. You’re not alone in this journey, and there are resources available to support you.

Manage Your Ozempic Treatment Plan
Starting your Ozempic therapy at CT Medical Weight Loss & Beyond is an important step in your journey, and we understand how to get Ozempic approved by adhering to your healthcare provider’s dosage and administration guidelines. Regular follow-up appointments are crucial for monitoring your progress. These visits allow for timely adjustments to your treatment plan, giving you the chance to discuss any side effects and evaluate how well the medication is working for you.
GLP-1, the hormone that Ozempic mimics, plays a significant role in managing body mass. It enhances insulin secretion and promotes feelings of fullness, which can be incredibly helpful. To support your Ozempic regimen, we offer personalized nutrition plans designed to help you eat well and maintain balanced blood sugar levels.
Moreover, our structured support through the 10 Point Touch System ensures you receive the guidance you need for sustainable weight loss. For optimal results, it’s important to maintain a balanced diet and engage in consistent physical activity. Our customized app-based exercise programs can help you stay on track.
We encourage you to keep a comprehensive log of your food consumption, workout habits, and any side effects. This can be invaluable during your follow-up visits, allowing your healthcare provider to tailor your care effectively. Remember, you’re not alone in this journey. Real-world experiences show that patients who actively engage in their treatment plan and maintain open communication with their healthcare team often understand how to get Ozempic approved to achieve better outcomes. We’re here to support you every step of the way.

Conclusion
Navigating the process of obtaining Ozempic for weight loss can feel overwhelming, but understanding the necessary steps can truly lighten the load. We recognize that this journey is not easy, and that’s why this guide is here to help you every step of the way. By meeting eligibility criteria, preparing for consultations, and managing treatment plans effectively, you can make this journey more manageable and successful.
It’s essential to consult with healthcare providers who can evaluate your personal health conditions. Preparing for your appointments with relevant medical records can make a significant difference. Moreover, understanding the medical evaluation process is crucial. Following prescribed treatment plans and maintaining open communication with your healthcare team will optimize your results. Remember, each step is designed to empower you in your weight loss journey, and you’re not alone in this process.
Ultimately, taking proactive steps to understand how to get Ozempic approved and sticking to a comprehensive treatment plan can lead to meaningful weight loss outcomes. Engaging with healthcare professionals, tracking your progress, and utilizing available resources will not only enhance the effectiveness of your treatment but also create a supportive environment for lasting success. Embrace this journey with confidence, knowing that with the right support and information, you can pave the way toward improved health and well-being.
Frequently Asked Questions
What are the eligibility criteria for getting an Ozempic prescription?
To qualify for an Ozempic prescription, individuals typically need a Body Mass Index (BMI) of 30 or higher. However, those with a BMI of 27 or above who have weight-related health conditions, such as type 2 diabetes, hypertension, or high cholesterol, may also qualify.
How can I get Ozempic approved?
It is crucial to consult with a healthcare provider to evaluate your personal health history and determine eligibility based on the criteria for Ozempic approval. They can provide guidance on the approval process.
Is Ozempic only prescribed for diabetes management?
While Ozempic is primarily prescribed for managing diabetes, it can also be used off-label for weight loss. Recent guidelines recommend GLP-1 therapies for adults with obesity, highlighting the need for a comprehensive approach to care.
What should I prepare for my consultation appointment regarding Ozempic?
Before your consultation, gather relevant medical records, including previous weight loss efforts, current prescriptions, and a list of health conditions. Preparing a list of questions for your healthcare provider can also be beneficial.
What questions should I ask my healthcare provider during the consultation?
Consider asking about the potential benefits and risks of Ozempic, how it works, what to expect during treatment, and the possibility of insurance prior authorization for coverage of the medication.
What weight loss results can I expect from GLP-1 treatments like Ozempic?
GLP-1 treatments can assist users in losing around 10% to 15% of their body weight, which is a significant factor in the weight loss journey.
What side effects should I be aware of when taking Ozempic?
Potential side effects of Ozempic include nausea, vomiting, constipation, and diarrhea, which can impact your experience with the medication.
How can I ensure I receive comprehensive support during my weight loss journey?
A comprehensive approach to weight loss includes personalized care, innovative treatments, and structured support systems, such as nutrition strategies and programs designed to promote healthy eating and stable blood sugar.

