Introduction
As obesity rates continue to rise, finding effective solutions for weight management has never been more crucial. We understand that many individuals struggle with excess weight, and that journey can feel overwhelming. That’s where Tirzepatide comes in – a groundbreaking medication that’s gaining attention for its unique ability to regulate appetite and enhance metabolic health. This dual action makes it a promising option for those looking to reclaim their health and well-being.
But as you embark on this transformative journey, you might wonder: how can you effectively integrate this treatment with lifestyle changes to achieve lasting success? You’re not alone in this; many are navigating the same path. This article explores the comprehensive Tirzepatide weight loss program available in East Hartford, CT. We’ll delve into how it works, the benefits it offers, and the essential steps you can take to start your health journey with confidence and support.
Explain Tirzepatide: Mechanism and Benefits for Weight Loss
This innovative medication acts as a dual agonist for the hormones, which are crucial for regulating appetite and glucose metabolism. By mimicking these hormones, it provides several benefits:
- Suppresses Appetite: It communicates with the brain to reduce hunger signals, making it easier to cut back on calorie intake.
- Enhances Satiety: Many users report feeling satisfied after smaller meals, which naturally leads to less food consumption.
- Improves Metabolic Health: Beyond aiding in weight loss, this medication boosts insulin sensitivity and lowers blood sugar levels, providing additional benefits for those with type 2 diabetes.
At CT Medical Loss & Beyond, we understand that managing weight can be challenging, which is why we offer the Tirzepatide Weight Loss Program. That’s why we integrate the program into our services to support your journey. Our program includes nutrition and exercise routines tailored to your unique needs. We believe in addressing the whole person, focusing on nutrition, sleep, hydration, and mindset to ensure lasting results. Doug Dorsey, affectionately known as “The Fitness Professor,” brings over 15 years of experience in the wellness industry, guiding our clients with expert support throughout their journey.
Clinical studies underscore the effectiveness of this medication, with participants experiencing significant weight loss—some achieving reductions of up to 22.5% of their body mass over a 72-week period. This makes it an appealing option for individuals facing challenges with obesity or excess body mass, highlighting its potential to transform weight management strategies.
You’re not alone in this journey. Join us to explore how our innovative treatments, including the Tirzepatide Weight Loss Program, along with our holistic support, can lead to sustainable health and lasting transformation.

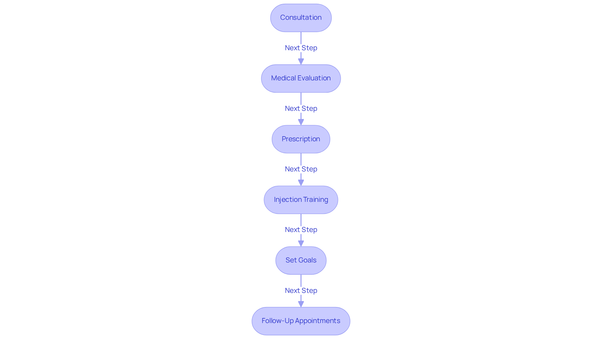
Initiate the Tirzepatide Program: Steps to Get Started
Embarking on the program at CT Medical Weight Loss & Beyond can be a transformative experience. We understand that taking the first step can feel daunting, but we’re here to support you every step of the way. Here’s how to get started:
- Consultation: with a nurse practitioner who specializes in managing body mass. This initial consultation is crucial as it evaluates your health history, current medications, and weight loss goals. During this 30-45 minute session, we’ll complete necessary paperwork, and blood work may be requested and reviewed to ensure a tailored approach.
- Evaluation: You’ll undergo assessments, including blood tests and physical evaluations, to determine your suitability for the treatment. Your nurse practitioner will carefully review the results and discuss strategies and best practices for effective medication use, ensuring you feel informed and empowered.
- Prescription: If deemed suitable, your healthcare provider will prescribe this medication, typically starting at a low dose of 2.5 mg once weekly. Rest assured, the medication and its effects have been proven safe when taken under medical supervision.
- Injection Training: You’ll learn how to administer the medication via subcutaneous injection. Your provider will guide you through the process, ensuring you feel comfortable and safe, with the first shot administered during your visit.
- Set Goals: Together with your dietitian, you’ll create a plan and a personalized schedule for your journey. This tailored approach ensures that your treatment plan meets your unique needs and aspirations.
- Follow-ups: Regular follow-ups are essential to monitor your progress, adjust dosages if necessary, and address any concerns you may have. The frequency of these sessions will depend on your individual response to the treatment, and we’re here to support you throughout.
It’s important to note that clinical studies have shown success with the program. Participants experienced a mean percentage change in body mass of -15.0% for 5 mg, -19.5% for 10 mg, and -20.9% for 15 mg at week 72. As Dr. Jeff Emmick, MD, pointed out, “In this study, individuals who incorporated tirzepatide into diet and exercise experienced greater weight loss than those receiving placebo.” Remember, you’re not alone in this journey. Ongoing medical supervision and lifestyle changes are essential for achieving and maintaining weight loss success, and we’re here to help you every step of the way.

Integrate Lifestyle Changes: Nutrition and Exercise Plans
To complement your treatment with the program, nutrition is essential. We understand that making these adjustments can feel overwhelming, but here’s how you can effectively incorporate changes, drawing on the holistic approach offered by CT Medical Weight Loss & Beyond:
-
Nutrition Plan: Focus on a balanced diet. CT Medical Weight Loss & More provides a comprehensive plan designed to promote healthy eating and stable blood sugar, which includes the following. Include:
- Lean Proteins: Chicken, fish, legumes, and tofu to support muscle maintenance, as lean body mass can account for up to 40% of total weight lost during treatment.
- Healthy Fats: Avocados, nuts, and olive oil for satiety and heart health.
- High-Fiber Foods: Fruits, vegetables, and whole grains to promote digestive health and fullness.
- Hydration: Aim to drink eight to ten glasses of water or sugar-free beverages daily to support metabolism and overall health.
- Meal Frequency: Consider eating three smaller meals with healthy snacks throughout the day to help manage hunger and prevent low blood sugar levels.
-
Exercise Plan: Aim for at least 150 minutes of moderate-intensity aerobic activity each week, such as brisk walking or cycling. CT Medical Weight Loss & More also provides a fitness program that includes tailored app-based exercise programs to improve your fitness journey. Incorporate strength training at least twice a week to build muscle and boost metabolism.
-
Mindful Eating: Practice mindfulness by slowing down during meals, savoring each bite, and listening to your body’s hunger cues. This approach can help prevent overeating and improve your overall relationship with food. Additionally, making informed dietary choices can help alleviate common side effects of GLP-1 medications, such as nausea and constipation. With the organized assistance offered through CT Medical Weight Management & Beyond’s support, you can guarantee a program centered on sustainable weight reduction, including the necessary lifestyle changes.

Ensure Continuous Support: Monitoring and Adjustments for Success
To ensure success in the program at CT Medical Weight Loss & Beyond, support services are essential.
- Regular Check-Ins: We understand that tracking your progress is vital. Schedule follow-up appointments with your healthcare provider to assess how you’re doing. This includes monitoring body weight reduction, blood sugar levels, and overall health metrics. For instance, one client, Ericka, lost 18 lbs and reduced her body fat from 31.1% to 22.8% through consistent check-ins and personalized adjustments.
- Adjustments: As you progress in the program, your provider may adjust your medication or suggest additional lifestyle changes to help you achieve the best results. Ericka experienced a remarkable boost in her metabolism, allowing her to eat more and exercise less while still reaching her goals.
- Support Groups: You’re not alone in this journey. Connect with others on similar paths. Sharing experiences and challenges can provide motivation and accountability, much like the support group that helped Ericka transform her health.
- Journaling: Tracking food, exercise, and emotional responses can be incredibly helpful. This practice can reveal patterns and areas for improvement, just as Ericka did on her path to success.
- Stay Educated: Continue learning about nutrition, exercise, and weight management strategies. Empowering yourself with knowledge allows you to make informed decisions throughout your journey. As Ericka discovered, understanding your body and its needs is crucial for sustainable wellness.
Join the CT Medical Weight Loss & Beyond family and discover the difference for yourself. Let’s make a lasting change, together!

Conclusion
Embracing the tirzepatide weight loss program in East Hartford, CT, can be a life-changing step for those looking to improve their health and achieve lasting weight loss. This innovative medication acts as a dual agonist, helping to suppress appetite while enhancing metabolic health. It’s a powerful ally in the battle against obesity. With the personalized support from CT Medical Weight Loss & Beyond, you can navigate your weight loss journey with confidence and care.
We understand that weight management can feel overwhelming. This tutorial highlights a multifaceted approach, from grasping how tirzepatide works to the essential steps for starting the program. Key insights include:
- The importance of tailored nutrition and exercise plans
- Ongoing medical supervision
- The vital role of continuous support and monitoring
The success stories of clients illustrate how this program can lead to significant lifestyle changes and improved well-being.
Ultimately, starting your tirzepatide weight loss journey is more than just a medical intervention; it’s an opportunity for holistic transformation. By integrating lifestyle changes, leveraging support systems, and committing to a personalized plan, you can achieve your weight loss goals and cultivate a healthier relationship with food and fitness. Remember, taking that first step could lead to a remarkable journey toward lasting health and vitality. You’re not alone in this journey; support is here for you.
Frequently Asked Questions
What is Tirzepatide and how does it work?
Tirzepatide is an innovative medication that acts as a dual agonist for the GLP-1 and GIP receptors, which are important for regulating appetite and glucose metabolism. It mimics these hormones to suppress appetite, enhance satiety, and improve metabolic health.
How does Tirzepatide suppress appetite?
Tirzepatide communicates with the brain to reduce hunger signals, making it easier for users to cut back on calorie intake.
What effects does Tirzepatide have on satiety?
Many users report feeling satisfied after consuming smaller meals, which naturally leads to reduced food consumption.
What additional health benefits does Tirzepatide provide?
Beyond aiding in weight loss, Tirzepatide improves insulin sensitivity and lowers blood sugar levels, offering additional benefits for individuals with type 2 diabetes.
How effective is Tirzepatide for weight loss?
Clinical studies have shown that participants using Tirzepatide experienced significant weight loss, with some achieving reductions of up to 22.5% of their body mass over a 72-week period.
What does the Tirzepatide weight loss program at CT Medical Loss & Beyond include?
The program includes personalized meal plans and exercise routines tailored to individual needs, along with a holistic approach that focuses on stress management, sleep, hydration, and mindset.
Who leads the Tirzepatide weight loss program at CT Medical Loss & Beyond?
The program is guided by Doug Dorsey, known as ‘The Fitness Professor,’ who has over 15 years of experience in the wellness industry.
How can I benefit from the Tirzepatide weight loss program?
The program aims to provide sustainable health and lasting transformation by integrating innovative treatments with holistic support.
List of Sources
- Explain Tirzepatide: Mechanism and Benefits for Weight Loss
- The weight-loss drugs on trial in 2026 may trump Ozempic and Zepbound (https://newscientist.com/article/2508531-the-weight-loss-drugs-on-trial-in-2026-may-trump-ozempic-and-zepbound)
- Breakthrough obesity drugs are here but not for everyone (https://sciencedaily.com/releases/2026/01/260103155040.htm)
- 2026 is the year of obesity pills. Here’s how they could reshape the GLP-1 market (https://cnbc.com/2026/01/10/2026-is-the-year-of-obesity-pills-from-novo-nordisk-eli-lilly-.html)
- Tirzepatide: A Novel Weight Loss Medication | Rivas Medical Weight Loss (https://rivasweightloss.com/tirzepatide-a-novel-weight-loss-medication)
- Outlook for Obesity in 2026: From Consolidation to Acceleration (https://iqvia.com/locations/emea/blogs/2026/01/outlook-for-obesity-in-2026)
- Initiate the Tirzepatide Program: Steps to Get Started
- What to Know Before Starting Tirzepatide for Weight Loss | NorthPennNow (https://northpennnow.com/news/2025/dec/18/what-to-know-before-starting-tirzepatide-for-weight-loss)
- Tirzepatide Once Weekly for the Treatment of Obesity | NEJM (https://nejm.org/doi/full/10.1056/NEJMoa2206038)
- Lilly’s tirzepatide shows additional 21.1% weight loss after 12 weeks of intensive lifestyle intervention, for a total mean weight loss of 26.6% from study entry over 84 weeks | Eli Lilly and Company (https://investor.lilly.com/news-releases/news-release-details/lillys-tirzepatide-shows-additional-211-weight-loss-after-12)
- finance.yahoo.com (https://finance.yahoo.com/news/best-tirzepatide-access-pathways-2026-021700941.html)
- Treatment with tirzepatide in adults with pre-diabetes and obesity or overweight resulted in sustained weight loss and nearly 99% remained diabetes-free at 176 weeks | Eli Lilly and Company (https://investor.lilly.com/news-releases/news-release-details/treatment-tirzepatide-adults-pre-diabetes-and-obesity-or)
- Integrate Lifestyle Changes: Nutrition and Exercise Plans
- Slimming injections linked to faster weight regain than traditional dieting (https://nihr.ac.uk/news/slimming-injections-linked-faster-weight-regain-traditional-dieting)
- uchealth.org (https://uchealth.org/today/nutrition-vital-when-taking-glp-1-weight-loss-drugs)
- Tirzepatide With Diet & Exercise: Foods To Eat & Exercises To Do (https://mainlineips.com/blog/tirzepatide-with-diet-and-exercise-foods-to-eat-and-exercises-to-do)
- American Heart Association Recommendations for Physical Activity in Adults and Kids (https://heart.org/en/healthy-living/fitness/fitness-basics/aha-recs-for-physical-activity-in-adults)
- Tirzepatide With Diet and Exercise Could Boost Weight Loss | Pharmacy Times (https://pharmacytimes.com/view/tirzepatide-with-diet-and-exercise-could-boost-weight-loss)
- Ensure Continuous Support: Monitoring and Adjustments for Success
- The impact of the number and frequency of visits on weight loss success in patients attending the obesity outpatient clinic – PMC (https://pmc.ncbi.nlm.nih.gov/articles/PMC12795014)
- Unanticipated Adverse Events With Tirzepatide: Three Cases Underscoring the Importance of Postmarketing Monitoring (https://academic.oup.com/jcemcr/article/3/10/luaf195/8243888)
- pmc.ncbi.nlm.nih.gov (https://pmc.ncbi.nlm.nih.gov/articles/PMC12691977)
- Treatment with tirzepatide in adults with pre-diabetes and obesity or overweight resulted in sustained weight loss and nearly 99% remained diabetes-free at 176 weeks | Eli Lilly and Company (https://investor.lilly.com/news-releases/news-release-details/treatment-tirzepatide-adults-pre-diabetes-and-obesity-or)
- finance.yahoo.com (https://finance.yahoo.com/news/best-tirzepatide-access-pathways-2026-021700941.html)

