Introduction
Navigating the path to effective weight loss can often feel overwhelming. We understand that with so many options available, it’s easy to feel lost. Wegovy, a groundbreaking medication, has emerged as a powerful ally in this journey, showing remarkable results in appetite control and body mass reduction.
However, the challenge lies not just in taking the medication. To truly harness the power of Wegovy, it’s essential to maximize its benefits through a well-rounded approach. This includes:
- Nutrition
- Exercise
- Regular healthcare check-ins
You’re not alone in this journey; many individuals face similar challenges.
So, how can you achieve sustainable weight loss and improve your overall health? By embracing a comprehensive strategy that supports your goals, you can make significant strides toward a healthier you. Remember, every step counts, and with the right support, you can navigate this path successfully.
Understand Wegovy and Its Role in Weight Loss
is a that mimics a natural hormone in your body, helping to manage appetite and food intake. By activating these receptors, and extends feelings of fullness after meals, which can lead to a decrease in overall calorie consumption. Research shows that participants using experienced an average reduction of 14.8% in body mass over 104 weeks, compared to just 2.4% in the placebo group. This highlights its effectiveness in appetite control.
We understand that managing weight can be a challenging journey. This medication is typically prescribed as part of a comprehensive that includes dietary changes and physical activity. At CT Medical Weight Loss & Beyond, we with our , tailored specifically to your body, goals, and lifestyle. With personal support from certified nutritionists every two weeks, you can track your progress with precision and witness your transformation in real time.
You’re not alone in this journey. Understanding how to get the most out of Wegovy, along with our , can empower you to make informed decisions about your diet and lifestyle. This ultimately improves the effectiveness of your weight loss efforts. Moreover, combining this medication with lifestyle modifications can significantly enhance results, making it an essential part of a sustainable approach to .

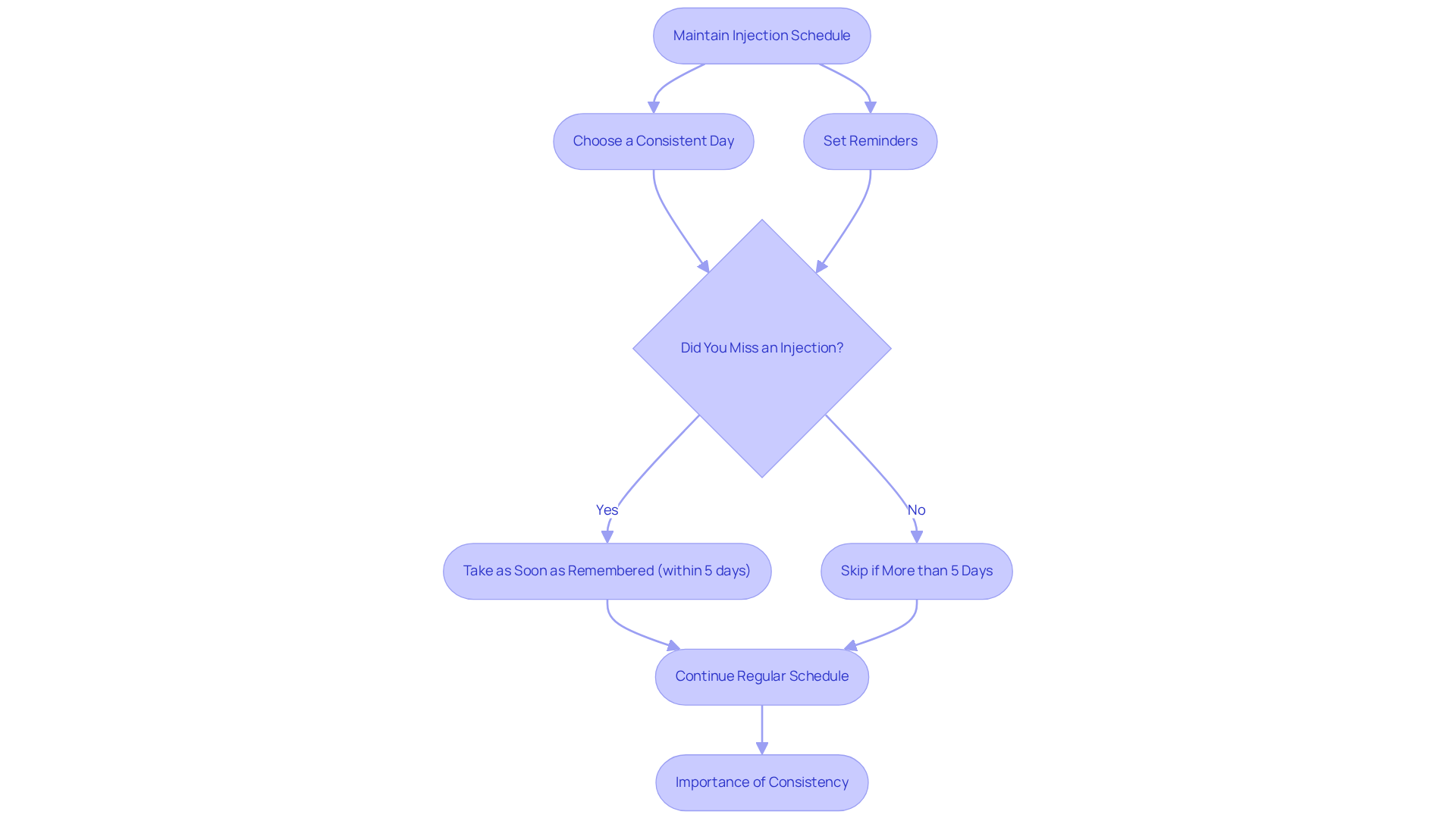
Maintain a Consistent Injection Schedule
To understand how to get the most out of , it’s essential to administer the injection on the same day each week. We understand that establishing a routine can be challenging, but selecting a day that fits seamlessly into your life can significantly . Consider setting reminders on your phone or calendar; this simple strategy can help ensure you never miss a dose.
If you do miss an injection, don’t worry-just take it as soon as you remember within five days. If more than five days have passed, simply skip the missed dose and continue with your regular schedule. To learn how to get the most out of , regularity in your injection timetable is crucial, as it helps maintain steady medication levels in your body, which is important for .
You’re not alone in this journey. Many individuals who want to know how to get the most out of often observe more substantial weight loss results when they consistently adhere to their injection schedules. This highlights the significance of . Expert suggestions emphasize how to get the most out of by incorporating these practices into your routine, leading to improved health outcomes and effective management of body mass.
At CT Medical Weight Loss & Beyond, we provide a to support proper eating and balanced blood sugar while utilizing . Our organized assistance through the 10 Point Touch System ensures you receive the guidance needed for sustainable body management.
Adherence rates for once-weekly are notably higher, with 46% of patients maintaining their regimen compared to 34% for daily options. Dr. A. Enrique Caballero observes that ” should be part of a broader strategy that includes a and regular physical activity.” This emphasizes the importance of a . Remember, you’re taking a positive step towards your health, and we’re here to support you every step of the way.

Optimize Nutrition with Protein and Fiber
We understand that embarking on a can be challenging. To learn how to , including in your diet can significantly enhance your efforts. Just look at at CT Medical Weight Loss & Beyond. She achieved an impressive reduction of 18 lbs and lowered her body fat percentage from 31% to 22.8%. Her journey truly demonstrates the effectiveness of these .
Protein plays a crucial role in preserving muscle mass and increasing satiety, helping you feel fuller for longer. Aim to include :
- Chicken
- Fish
- Beans
- Legumes
In addition, :
- Fruits
- Vegetables
- Whole grains
can aid digestion and further promote feelings of fullness.
A , as shown by Ericka’s achievement, will not only support your but also provide insights on to enhance your overall health. Remember, you’re not alone in this journey; with the right support and strategies, you can achieve your goals.

Incorporate Enjoyable Physical Activities
Finding physical activities you genuinely enjoy is crucial for long-term success in managing your , especially during the transformative at CT Medical Weight Management & Beyond. Imagine feeling and looking 10 years younger in just 16 weeks, losing up to 25 lbs or one-third of your body fat with our proven system.
Whether it’s dancing, hiking, swimming, or joining a sports team, can keep you active without it feeling like a chore. Many of our patients have found joy and success through group dance classes or outdoor hikes, which have significantly supported their journey to .
We recommend aiming for at least each week, along with strength training exercises at least twice a week. This balanced approach not only helps in reducing mass but also .
Remember, the key is to make movement a consistent and enjoyable part of your life. With and from CT Medical Weight Loss & Beyond, you can discover how to get the most out of and feel supported every step of the way. You’re not alone in !
Schedule Regular Check-Ins with Your Healthcare Provider
Frequent check-ins with your healthcare provider are crucial for learning how to . We understand that navigating this path can be challenging, especially when it comes to managing your health effectively. These appointments offer a valuable chance to , discuss any side effects, and make necessary adjustments to your treatment plan.
in this process. This hormone not only boosts insulin secretion but also helps you feel full, making it easier to reduce food intake. Many individuals have found that with the support of , they can achieve remarkable improvements in their , such as blood pressure and cholesterol levels, alongside a reduction in weight.
Research shows that those who engage in are more likely to reach and maintain their . By and any concerns during these appointments, you can understand how to to ensure that your path to wellness aligns with your personal health objectives. Remember, you’re not alone in this journey; together, we can leverage the benefits of effectively.

Conclusion
Maximizing your Wegovy experience is essential for effective weight loss. It combines the power of semaglutide with supportive lifestyle changes that can truly make a difference. We understand that navigating this journey can be challenging, but by embracing the medication’s role, sticking to a consistent injection schedule, optimizing your nutrition, and incorporating enjoyable physical activities, you can enhance your weight loss journey and achieve lasting results.
Key insights discussed in this guide highlight the importance of maintaining steady medication levels through regular injections. Additionally, focusing on protein and fiber can promote satiety and help preserve muscle mass. Engaging in activities you enjoy not only sustains motivation but also makes the process more enjoyable. Moreover, regular consultations with your healthcare provider ensure personalized support and adjustments to your treatment plan, reinforcing the holistic approach needed for successful weight management.
Ultimately, remember that your journey with Wegovy is not one you have to undertake alone. With the right strategies and support, you can navigate your weight loss path more effectively. Embracing these steps not only enhances the effectiveness of Wegovy but also fosters a healthier lifestyle overall. Taking action today can pave the way for a transformative tomorrow, empowering you to reclaim your health and well-being. You’re not alone in this journey; together, we can make it a successful one.
Frequently Asked Questions
What is Wegovy and how does it help with weight loss?
Wegovy is a medication containing semaglutide, a GLP-1 receptor agonist that mimics a natural hormone in the body. It helps manage appetite and food intake by reducing hunger and extending feelings of fullness after meals, leading to decreased calorie consumption.
How effective is Wegovy in weight loss?
Research indicates that participants using semaglutide experienced an average body mass reduction of 14.8% over 104 weeks, compared to just 2.4% in the placebo group, demonstrating its effectiveness in appetite control.
How should Wegovy be used for optimal results?
Wegovy should be administered as part of a comprehensive weight management program that includes dietary changes and physical activity. Consistent weekly injections on the same day are crucial for maintaining effective medication levels in the body.
What should I do if I miss a dose of Wegovy?
If you miss an injection, take it as soon as you remember within five days. If more than five days have passed, skip the missed dose and continue with your regular schedule.
How can I enhance the effectiveness of Wegovy?
Combining Wegovy with lifestyle modifications, such as a healthy meal plan and regular physical activity, can significantly enhance weight loss results. Personalized support from certified nutritionists can also improve adherence and outcomes.
What support is available for individuals using Wegovy?
At CT Medical Weight Loss & Beyond, a Personalized Custom Nutrition Program is offered, providing personal support from certified nutritionists every two weeks to help track progress and make informed dietary decisions.
What are the adherence rates for Wegovy compared to other medications?
Adherence rates for once-weekly GLP-1 receptor agonists like Wegovy are higher, with 46% of patients maintaining their regimen, compared to 34% for daily options.
Why is a comprehensive approach important when using Wegovy?
A comprehensive strategy that includes a healthy meal plan and regular physical activity is essential for effective body mass management, as emphasized by experts in the field.
List of Sources
- Understand Wegovy and Its Role in Weight Loss
- WHO issues global guideline on the use of GLP-1 medicines in treating obesity (https://who.int/news/item/01-12-2025-who-issues-global-guideline-on-the-use-of-glp-1-medicines-in-treating-obesity)
- npr.org (https://npr.org/sections/shots-health-news/2025/11/06/nx-s1-5599122/wegovy-zepbound-price-deal)
- pmc.ncbi.nlm.nih.gov (https://pmc.ncbi.nlm.nih.gov/articles/PMC11840199)
- Two‐year effect of semaglutide 2.4 mg on control of eating in adults with overweight/obesity: STEP 5 (https://onlinelibrary.wiley.com/doi/full/10.1002/oby.23673)
- Novo Nordisk files for FDA approval of a higher dose of Wegovy® injection 7.2 mg (https://prnewswire.com/news-releases/novo-nordisk-files-for-fda-approval-of-a-higher-dose-of-wegovy-injection-7-2-mg-302626162.html)
- Maintain a Consistent Injection Schedule
- newsroom.clevelandclinic.org (https://newsroom.clevelandclinic.org/2024/09/13/cleveland-clinic-study-identifies-key-factors-that-can-impact-long-term-weight-loss-in-patients-with-obesity-who-were-prescribed-glp-1-ra-medications)
- Understanding new weight-loss drugs – Harvard Health (https://health.harvard.edu/staying-healthy/understanding-new-weight-loss-drugs)
- Higher Rates of Persistence and Adherence in Patients with Type 2 Diabetes Initiating Once-Weekly vs Daily Injectable Glucagon-Like Peptide-1 Receptor Agonists in US Clinical Practice (STAY Study) – PMC (https://pmc.ncbi.nlm.nih.gov/articles/PMC8776963)
- Optimize Nutrition with Protein and Fiber
- Protein Health Benefits | GW Hospital, Washington, DC (https://gwhospital.com/about/blog/how-protein-helps-you-lose-weight-and-boost-heart-health)
- Clinical Evidence and Mechanisms of High-Protein Diet-Induced Weight Loss – PMC (https://pmc.ncbi.nlm.nih.gov/articles/PMC7539343)
- Protein may help boost weight loss and improve overall health (https://kumc.edu/about/news/news-archive/protein-benefits.html)
- Why Protein is a Key Nutrient in Your Weight Loss Journey | Abbott Newsroom (https://abbott.com/corpnewsroom/nutrition-health-and-wellness/why-protein-is-a-key-nutrient-in-your-weight-loss-journey.html)
- Weight-loss Success Depends on Eating More Protein, Fiber while Limiting Calories, Study Finds (https://medicine.illinois.edu/news/weight-loss-success-depends-on-eating-more-protein-fiber-while-limiting-calories-study-finds)
- Incorporate Enjoyable Physical Activities
- The 25 Best Things to Get Fit for in 2025 (https://menshealth.com/fitness/a62884710/25-fitness-races-to-do-in-2025)
- heart.org (https://heart.org/en/healthy-living/fitness/fitness-basics/aha-recs-for-physical-activity-in-adults)
- 12 Ways to Get Fitter in 2025 (https://nytimes.com/2024/12/27/well/move/best-workouts-fitness-2025.html)
- FastStats (https://cdc.gov/nchs/fastats/exercise.htm)
- Best Fun Activities For Adults To Get Fit in 2025 (https://wonderdays.co.uk/blog/20-fun-ways-to-get-active-in-2025)
- Schedule Regular Check-Ins with Your Healthcare Provider
- Provider Advice and Patient Perceptions on Weight Across Five Health Systems – PMC (https://pmc.ncbi.nlm.nih.gov/articles/PMC10803073)
- finance.yahoo.com (https://finance.yahoo.com/news/losing-weight-safely-doctor-supervised-010000232.html)
- Adding obesity experts to primary care clinics improves patients’ weight loss outcomes (https://ihpi.umich.edu/news-events/news/adding-obesity-experts-primary-care-clinics-improves-patients-weight-loss-outcomes)
- New Study Shows Ongoing Support Helps People Keep Weight Off After Dieting (https://advocatehealth.org/research/advocate-aurora/research-news/new-study-shows-ongoing-support-helps-people-keep-weight-off-after-dieting)

