Introduction
If you’re on a journey to find effective weight loss solutions, you might have heard about GLP-1 medications. These innovative treatments have gained attention for their ability to mimic hormones that regulate appetite, offering hope to many. In Wethersfield, CT, the GLP-1 weight loss program presents a promising option for those looking to manage their weight more effectively. It combines medical supervision with powerful pharmacological support, ensuring you’re not alone in this process.
However, we understand that embarking on any treatment can bring up questions and concerns. What should you know about the efficacy of these medications? Are there potential side effects? You’re not alone in this journey, and it’s important to gather all the information you need to make an informed decision. Let’s explore this together.
Define GLP-1 Medications and Their Mechanism of Action
Glucagon-like peptide-1 receptor agonists are designed to mimic the hormone released when we eat. This hormone is vital for regulating appetite and managing glucose levels. When the peptide binds to its receptors, it triggers insulin secretion, suppresses glucagon release, and slows down gastric emptying. As a result, you may feel fuller for longer, which can lead to eating less.
Remarkable substances like Semaglutide and Tirzepatide, which are part of the [glp-1 weight loss program wethersfield ct treatment](https://ctmedweightloss.com/glp-1-what-it-is-and-why-its-essential-to-weight-loss#respond), have shown significant benefits in reducing body mass by enhancing feelings of fullness and curbing appetite. For instance, consider the inspiring story of Terra Field, who lost over 100 pounds after starting Wegovy. Her journey highlights the potential of these treatments in effectively managing body weight.
We understand that navigating weight loss can be challenging, and comprehending how the [glp-1 weight loss program](https://ctmedweightloss.com/10-key-factors-who-qualifies-for-ozempic-treatment/) wethersfield ct treatment works is essential for anyone considering it as part of their slimming strategy. You’re not alone in this journey, and there are to help you achieve your goals.

Evaluate the Effectiveness of GLP-1 Medications for Weight Loss
We understand that dealing with obesity can be a challenging journey, and it’s important to know that the [[[GLP-1 weight loss program Wethersfield CT treatment](https://ctmedweightloss.com/glp-1-what-it-is-and-why-its-essential-to-weight-loss)](https://ctmedweightloss.com/10-reasons-to-choose-semaglutide-weight-loss-at-our-newington-ct-center/)](https://sciencedirect.com/science/article/abs/pii/S2451847622000689) provides effective options. Studies show that the GLP-1 weight loss program Wethersfield CT treatment can significantly help reduce body mass in individuals facing obesity. For instance, clinical trials reveal that patients using GLP-1 receptor agonists can achieve reductions in body mass ranging from 5% to 15% within a year, depending on the specific treatment and dosage.
Moreover, [Semaglutide stands out](https://health.ucdavis.edu/news/health-wellness/glp-1-and-health-beyond-weight-loss-in-the-ozempic-era/2025/11), demonstrating an average reduction of about 15% when paired with lifestyle changes. This is not just about losing weight; these medications also enhance metabolic health, positively impacting blood sugar levels and cholesterol profiles.
This dual advantage underscores the importance of treatments like the GLP-1 weight loss program Wethersfield CT treatment as valuable allies in the fight against obesity, especially for those who have struggled with traditional weight loss methods. You’re not alone in this journey, and with the right support, is within reach.

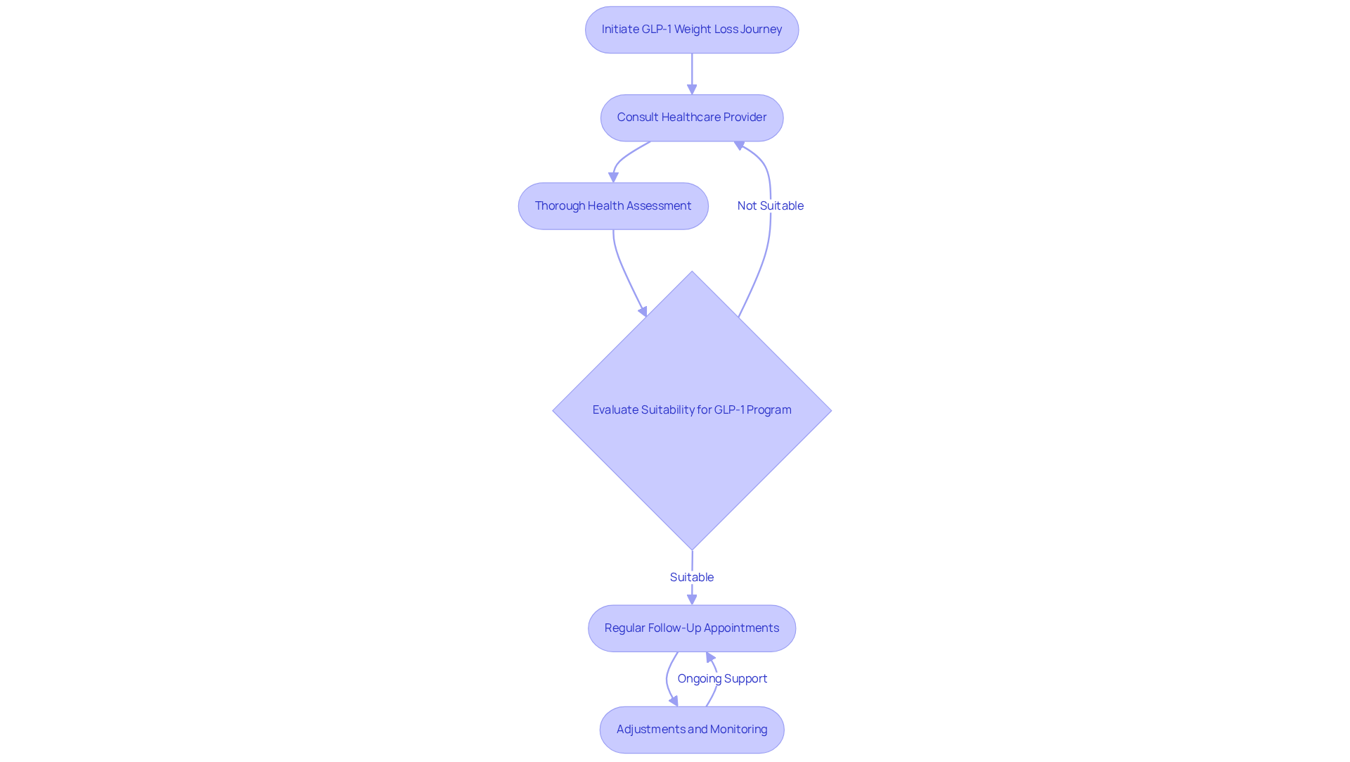
Initiate Your GLP-1 Weight Loss Journey with Medical Supervision
Consulting with a healthcare provider who specializes in weight management is a vital first step on your weight loss journey. We understand that starting this process can feel overwhelming, but this initial consultation is designed to support you. It typically includes a thorough health assessment, where your medical history, current medications, and lifestyle factors are reviewed. Your healthcare provider will evaluate whether the Wethersfield CT treatment is suitable for you and will closely monitor your progress throughout the treatment process.
Regular follow-up appointments are essential. They allow for adjustments in dosages, management of any side effects, and ensure that your weight reduction plan is effective. This medical supervision not only enhances your safety but also fosters accountability and support – both of which are crucial for achieving long-term success.
It’s important to note that statistics show fewer than half of obese patients receive recommendations to reduce their size from their primary care providers. This highlights the significance of seeking specialized guidance. Success stories from patients who have embarked on their journey with the GLP-1 weight loss program Wethersfield CT treatment under medical supervision reveal significant weight loss and improved health outcomes. These stories reinforce the value of a structured, supervised approach to weight management. Remember, you’re not alone in this journey; support is available, and taking that first step can lead to transformative changes.

Understand Potential Side Effects and Management Strategies
We understand that starting the [[[GLP-1 weight loss program](https://ctmedweightloss.com/10-essential-glp-1-weight-loss-program-services-in-marlborough-ct/)](https://ctmedweightloss.com/10-benefits-of-hangover-treatment-iv-therapy-you-need-to-know/) Wethersfield CT treatment](https://ctmedweightloss.com/home) can be a challenging journey. While these medications are generally well-tolerated, they can lead to side effects, especially gastrointestinal issues like nausea, vomiting, and diarrhea. These effects often hit hardest when you first begin the medication, but don’t worry – they usually lessen over time.
To help manage these side effects, we recommend:
- Starting with a lower dose
- Gradually increasing it as your body adjusts
At CT Medical Weight Loss & Beyond, we’re here to support you every step of the way during your GLP-1 weight loss program Wethersfield CT treatment. Our personalized nutrition plans and structured support, including our 10 Point Touch System, are designed to help you navigate these challenges effectively.
Eating smaller, more frequent meals and steering clear of high-fat foods can make a big difference in alleviating gastrointestinal discomfort. Staying hydrated is crucial, and incorporating ginger or peppermint into your diet might also provide some relief.
Remember, our dedicated team is committed to ensuring you receive the guidance and support you need. If you experience any persistent or severe side effects, please communicate with your healthcare provider. They can offer tailored assistance to help you feel your best. You’re not alone in this journey, and together, we can for you.

Conclusion
The GLP-1 weight loss program in Wethersfield, CT, offers a caring approach to managing obesity. With scientifically-backed medications that mimic natural hormones, this program helps regulate appetite and enhance metabolic health. We understand that embarking on a weight loss journey can be daunting, but by learning how GLP-1 receptor agonists work, you can make informed decisions, supported by effective treatments and compassionate medical guidance.
Throughout this article, we’ve highlighted key insights into how GLP-1 medications function, their proven effectiveness in clinical trials, and the importance of having medical supervision. Success stories, like that of Terra Field, show the potential for significant weight loss and improved health outcomes when utilizing these treatments. Moreover, strategies for managing side effects ensure that you can navigate your weight loss journey with confidence and support.
Ultimately, starting the GLP-1 weight loss journey is not just about shedding pounds; it’s about reclaiming your health and well-being. By seeking specialized guidance and committing to a structured program, you can achieve lasting results. The path may have its challenges, but with the right support and resources, success is within reach. Taking that first step could lead to a healthier, more fulfilling life, making it essential to explore the options available in Wethersfield, CT. Remember, you’re not alone in this journey.
Frequently Asked Questions
What are GLP-1 medications?
GLP-1 medications, or glucagon-like peptide-1 receptor agonists, are designed to mimic the hormone released when we eat, which is essential for regulating appetite and managing glucose levels.
How do GLP-1 medications work?
These medications work by binding to GLP-1 receptors, which triggers insulin secretion, suppresses glucagon release, and slows down gastric emptying, leading to increased feelings of fullness and reduced appetite.
What are some examples of GLP-1 medications?
Examples of GLP-1 medications include Semaglutide and Tirzepatide, which are used in weight loss programs.
Can you provide an example of success with GLP-1 medications?
An inspiring example is Terra Field, who lost over 100 pounds after starting Wegovy, showcasing the potential effectiveness of these treatments in managing body weight.
Why is it important to understand how GLP-1 medications work?
Understanding how GLP-1 medications work is essential for anyone considering them as part of their weight loss strategy, as it can help in navigating the challenges of weight management.
Are there supportive options available for those using GLP-1 medications?
Yes, there are supportive options available to help individuals achieve their weight loss goals while using GLP-1 medications.

