Overview
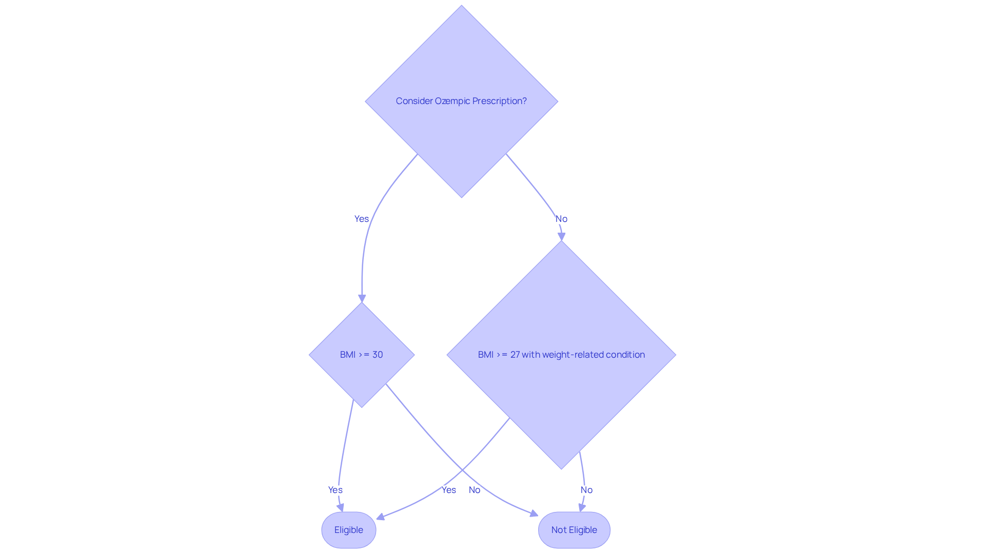
If you’re considering Ozempic, it’s important to know the qualifications. Typically, individuals need a Body Mass Index (BMI) of 30 or higher. Alternatively, a BMI of 27 or higher may qualify if you have at least one weight-related health condition, like hypertension or type 2 diabetes.
We understand that navigating these requirements can feel overwhelming. That’s why it’s crucial to consult with healthcare professionals who can help evaluate your eligibility based on your medical history and current health conditions. They can guide you through the process, ensuring you feel supported every step of the way.
Remember, you’re not alone in this journey. Many people face similar challenges, and seeking help is a strong first step toward better health. Don’t hesitate to reach out to your healthcare provider to discuss your options and find the best path forward.
Introduction
We understand that navigating the complexities of weight management can feel overwhelming, especially when it comes to medications like Ozempic, which has recently gained attention for its role in supporting weight loss. This guide aims to provide you with essential steps to qualify for an Ozempic prescription, offering insights into how it works, its benefits, and the criteria you need to meet.
In addition, with rising costs and varying insurance coverage, you might be wondering: is pursuing this treatment worth the investment? You’re not alone in this journey, and many individuals share similar concerns. Together, we’ll explore how to navigate the eligibility maze to help you achieve your weight loss goals.
Understand Ozempic: Mechanism and Benefits for Weight Loss
Semaglutide is a GLP-1 receptor agonist that mimics the action of the glucagon-like peptide-1 hormone, which plays a crucial role in appetite control and insulin release. At CT Medical Health Reduction & Beyond, we understand that many individuals struggle to reach their weight reduction goals through diet and exercise alone. That’s why we integrate this medication into our customized, physician-guided medical reduction programs, designed specifically for those who need a little extra support.
By binding to GLP-1 receptors, semaglutide effectively slows gastric emptying, enhances feelings of fullness, and curbs appetite, making it easier to reduce calorie intake. Clinical studies show that patients using this medication can achieve substantial weight loss, typically ranging from 10% to 20% of their body weight over time. Moreover, it has been shown to improve important metabolic health markers, including blood sugar levels and cholesterol. This underscores its value for individuals facing obesity or weight-related health challenges.
However, we also want to be transparent about the costs. The medication can be around $900 per month out of pocket for off-label use, which is an important consideration for potential users. While the benefits are significant, the long-term effects and potential misuse of GLP-1 medications for minor weight loss are still being discussed. This highlights the importance of careful evaluation and consultation with healthcare providers.
You’re not alone in this journey, and we’re here to support you every step of the way.

Determine Eligibility: Who Can Get Prescribed Ozempic?
If you’re considering an Ozempic prescription, it’s important to know that there are specific criteria related to your Body Mass Index (BMI) that you generally need to meet. Typically, candidates need a BMI of 30 or higher, which classifies them as obese. However, if your BMI is 27 or higher and you have at least one weight-related medical condition, like hypertension or type 2 diabetes, you may also qualify. In fact, research shows that around 137 million adults in the U.S. could be eligible for semaglutide, highlighting a significant opportunity to expand access to weight loss medications.
We understand that navigating these requirements can feel overwhelming. That’s why consulting with a healthcare professional is essential. They will take the time to assess your medical history and current health condition to determine your eligibility for the medication. Remember, you’re not alone in this journey; support is available.
It’s also crucial to consider that insurance coverage for this medication can vary widely. In 2024, for example, 44% of large employers covered GLP-1 drugs for obesity, indicating a gradual shift in insurance policies. Therefore, we encourage you to check with your provider about coverage options. This way, you can ensure that you have access to the treatment you need.

Follow the Steps: How to Get Prescribed Ozempic
To obtain a prescription for Ozempic, follow these essential steps:
-
Schedule a Consultation: We understand that taking the first step can be daunting. Arrange a complimentary consultation via phone with a coach at CT Medical Weight Management & Beyond. This is your chance to discuss your current situation and goals for reducing excess weight. This initial conversation is crucial for understanding the personalized reduction programs we offer. You can easily book a call directly through our website.
-
Get Ready for Your Visit: Gather your medical background, including past efforts to lose weight, current medications, and any existing medical issues. Be prepared to share your weight loss objectives and lifestyle patterns, as well as any weight-related health concerns that might affect your eligibility. Remember, you’re not alone in this journey.
-
Undergo Evaluation: During the consultation, a nurse practitioner will assess your eligibility based on your Body Mass Index (BMI) and overall well-being. This may involve tests or lab work to evaluate your metabolic health and any potential risks. To understand how to qualify for Ozempic, it’s important to note that patients typically need a BMI of 30 or higher, or 27 or higher with weight-related conditions.
-
Discuss Treatment Options: If you meet the criteria, your provider will explain the benefits and risks associated with the medication. You might learn that many experience an average reduction of 10-15% of their starting body mass over a 68-week period. They will also discuss alternative treatments if necessary. This conversation is vital for making an informed decision about your health journey.
-
Receive Prescription: If the medication is deemed suitable for you, the provider will issue a prescription. Make sure to clarify the dosing schedule and how to properly administer the medication, as it is typically self-injected once a week. Be aware that the price of Ozempic can range from $1,177 to $2,188 for a 30-day supply without insurance, and it may not be covered when recommended for weight loss.
-
Follow-Up: Schedule regular follow-up appointments to monitor your progress and adjust your treatment plan as needed. These check-ins are essential for achieving long-term success in managing your body composition. It’s important to address any side effects promptly—over 48% of users experience at least one, with nausea being the most common.
By following these steps, you can learn how to qualify for Ozempic and embark on a transformative journey, just like our clients. For instance, Ericka lost 18 lbs and reduced her body fat from 31.1% to 22.8% through our comprehensive weight loss solutions. Join the CT Medical Weight Loss & Beyond family and discover the difference for yourself! You’re not alone in this journey, and we’re here to support you every step of the way.

Conclusion
Understanding how to qualify for an Ozempic prescription is crucial for anyone looking for effective weight loss solutions. We know that navigating this process can feel overwhelming, but this guide is here to help you every step of the way. From grasping how Ozempic works and its benefits to determining your eligibility and navigating the prescription process, we’ve outlined the essential steps for you. By following these guidelines, you can take meaningful steps toward achieving your weight loss goals with the support of healthcare professionals.
Key points discussed include:
- The importance of a proper BMI assessment
- The potential benefits of Ozempic in promoting significant weight loss
- The necessity of a thorough consultation with healthcare providers
We understand that each journey is unique, and personalized medical programs can maximize the effectiveness of Ozempic. Additionally, we address the financial considerations and insurance coverage that may impact your access to this medication.
Ultimately, pursuing an Ozempic prescription can be a transformative step for those struggling with weight management. You’re not alone in this journey. By taking the initiative to consult with healthcare professionals and understanding the eligibility criteria, you can empower yourself on your weight loss journey. Embracing this opportunity not only enhances your personal health but also contributes to broader efforts in combating obesity-related health issues. Remember, support is available, and taking this step could be the beginning of a healthier, happier you.
Frequently Asked Questions
What is Ozempic and how does it work for weight loss?
Ozempic contains semaglutide, a GLP-1 receptor agonist that mimics the action of the glucagon-like peptide-1 hormone, which helps control appetite and insulin release. It slows gastric emptying, enhances feelings of fullness, and curbs appetite, making it easier to reduce calorie intake.
What kind of weight loss can patients expect when using Ozempic?
Clinical studies show that patients using Ozempic can achieve substantial weight loss, typically ranging from 10% to 20% of their body weight over time.
Are there additional health benefits associated with Ozempic?
Yes, Ozempic has been shown to improve important metabolic health markers, including blood sugar levels and cholesterol, which is particularly beneficial for individuals facing obesity or weight-related health challenges.
What is the cost of Ozempic for weight loss?
The medication can cost around $900 per month out of pocket for off-label use, which is an important consideration for potential users.
Are there any concerns regarding the use of GLP-1 medications like Ozempic?
While the benefits are significant, there are ongoing discussions about the long-term effects and potential misuse of GLP-1 medications for minor weight loss. It is important to have careful evaluation and consultation with healthcare providers.
How does CT Medical Health Reduction & Beyond incorporate Ozempic into their programs?
CT Medical Health Reduction & Beyond integrates Ozempic into customized, physician-guided medical reduction programs, designed specifically for individuals who need extra support in reaching their weight reduction goals.

