Introduction
Ozempic, a medication primarily known for managing type 2 diabetes, has become a powerful ally in the fight against obesity. We understand that many individuals are eager to learn about the requirements for obtaining this treatment, especially given its ability to significantly reduce appetite and promote weight loss. However, the pathway to accessing Ozempic can be complex. Eligibility criteria often hinge on specific health conditions and body mass index (BMI).
So, what does it truly take to qualify for this promising weight loss solution? You’re not alone in this journey, and navigating the hurdles to secure a prescription can feel daunting. But with the right information and support, you can find your way. Let’s explore the requirements together and empower you to take the next steps toward a healthier you.
Defining Ozempic: What It Is and How It Works
Semaglutide is more than just a medication; it’s a lifeline for many managing type 2 diabetes. This glucagon-like peptide-1 (GLP-1) receptor agonist mimics the GLP-1 hormone, which is essential for regulating blood sugar levels and appetite. By stimulating insulin secretion, inhibiting glucagon release, and slowing gastric emptying, Ozempic helps create a feeling of fullness, which can lead to reduced food intake. While it’s primarily prescribed for diabetes, many healthcare providers recognize its due to its significant impact on appetite control and body mass reduction in individuals facing obesity or excess body mass.
Recent studies have shown just how effective semaglutide can be in managing body mass. Participants in the STEP trials reported an impressive average reduction of 14.9% to 17.4%. This highlights the potential for substantial weight loss. Moreover, a meta-analysis revealed that those undergoing semaglutide treatment experienced an average body mass reduction of 12.2 kg, with many users achieving losses exceeding 5%, 10%, 15%, and even 20% compared to those on a placebo.
Healthcare professionals have noted the importance of Ozempic’s appetite-suppressing properties. One researcher pointed out that semaglutide’s ability to enhance feelings of fullness is crucial for its effectiveness in managing body mass. This mechanism not only aids in weight loss but also contributes to improved metabolic health, making it a valuable option for those grappling with obesity.
In summary, while this medication is primarily indicated for diabetes management, its off-label use for weight loss is supported by compelling evidence of its appetite-suppressing effects and significant weight reduction outcomes. We understand that navigating weight management can be challenging, but with the right support and options like semaglutide, you’re not alone in this journey.

Eligibility Criteria for Ozempic Prescription
To qualify for a prescription, we understand what are the [requirements to get on Ozempic](https://ctmedweightloss.com/how-a-weight-loss-consultant-can-help-you), as individuals often face specific eligibility criteria. To understand what are the requirements to get on Ozempic, you typically need to have a body mass index (BMI) of 30 or greater, or a BMI of 27 or higher along with at least one weight-related health condition, such as hypertension, type 2 diabetes, or dyslipidemia. These guidelines are designed to ensure that this medication is prescribed to those who are most likely to benefit from its weight loss effects while effectively addressing their underlying health conditions. During consultations, healthcare providers will evaluate these factors to determine what are the requirements to get on Ozempic and if it is the right fit for you.
Real-life examples can shed light on this process: many individuals with a BMI of 35 or more, often coupled with conditions like type 2 diabetes, have successfully qualified for semaglutide treatment. In fact, statistics show that approximately 10% of Medicare recipients meet what are the requirements to get on Ozempic based on their BMI and health conditions. This organized approach not only emphasizes safety for individuals but also enhances the chances of achieving significant reductions in body mass.
You’re not alone in this journey, and there are pathways available to support you. If you think you might qualify, consider reaching out to your healthcare provider for guidance. Together, we can navigate this process and find the .

Steps to Obtain an Ozempic Prescription
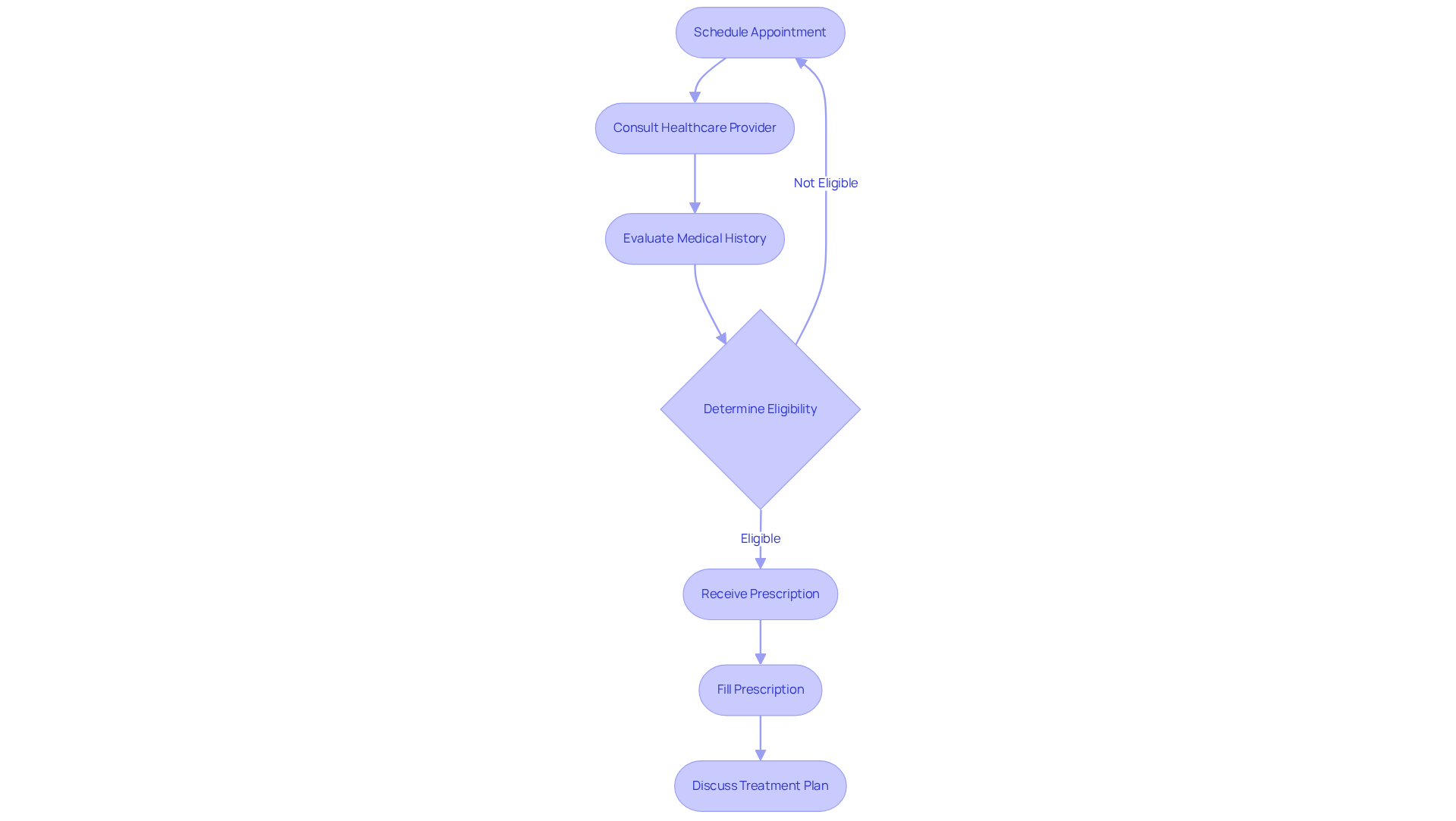
Acquiring a prescription for medication at CT Medical Weight Loss & Beyond involves several important steps that ensure a personalized approach to your weight loss journey. We understand that taking this step can feel overwhelming, but you’re not alone in this process. First, you’ll want to schedule an appointment with a licensed healthcare provider, which can be done in-person or through telehealth. During this consultation, your provider will take the time to evaluate your medical history, current health status, and your goals for reducing body mass. This thorough evaluation is essential to understand what are the , as eligibility typically requires a Body Mass Index (BMI) of 30 or higher, or a BMI of 27 or higher if you have weight-related conditions like hypertension or diabetes.
If you qualify, your provider will prescribe Ozempic, which leads to the question of what are the [requirements to get on Ozempic](https://ctmedweightloss.com/semaglutide-for-weight-loss-what-are-the-qualifications#respond), usually administered as a once-weekly injection. Most first-time users start with doses of 0.25-0.50 mg per injection. You can fill your prescriptions at a pharmacy or through online services that offer medication delivery. It’s important to discuss potential side effects, which may include nausea, diarrhea, and fatigue, as well as the significance of following a comprehensive plan for weight loss that includes diet and exercise. Dr. Seeley emphasizes, “It’s not just about shedding pounds; it’s about reclaiming your confidence, health, and energy.”
At CT Medical Weight Loss & Beyond, your initial appointment will include a detailed discussion about your weight loss journey, dietary habits, and any previous attempts at weight management. This ensures that you receive a customized treatment plan tailored to your needs. Moreover, you should know that manufacturer savings programs can significantly reduce out-of-pocket expenses by up to 80%, making this treatment more accessible. The initial consultation also involves completing necessary paperwork and reviewing blood tests, which are crucial steps in your journey.
Telehealth consultations have become increasingly popular, allowing you to connect with healthcare providers conveniently. This streamlines the process for many individuals, making it easier to take that first step toward a healthier you.

Cost and Insurance Coverage for Ozempic
Navigating the cost of medication can be overwhelming, especially when it varies significantly based on dosage, pharmacy pricing, and insurance coverage. As of late 2025, the average monthly cost for the medication is approximately $349, reflecting recent reductions. We understand that many insurance plans typically cover Ozempic when prescribed for type 2 diabetes, but can be more limited.
You’re not alone in this journey. It’s essential for patients to consult their insurance providers for specific coverage details and potential out-of-pocket expenses. To ease financial pressures, various savings programs and discount cards are available, providing extra assistance for qualifying individuals.
For instance, new cash-paying clients can access promotional offers that lower costs even further, making treatment more attainable. Understanding these options is crucial for patients as they [navigate the complexities of [Ozempic pricing and insurance coverage](https://ctmedweightloss.com/understanding-vitamin-c-and-weight-loss-benefits-for-your-health/)](https://usatoday.com/story/money/2025/11/17/novo-nordisk-cuts-prices-ozempic-wegovy/87269159007). Remember, there are resources out there to help you manage these challenges.

Conclusion
Understanding the requirements to obtain Ozempic for weight loss is a vital step in managing obesity and related health conditions. This medication, primarily designed for type 2 diabetes, offers significant weight loss potential through its appetite-suppressing effects. For those struggling with excess body mass, it can be a valuable tool. By recognizing the eligibility criteria and the steps involved in securing a prescription, you can take informed actions toward improving your health.
We understand that qualifying for Ozempic can feel daunting. Key insights reveal that having a Body Mass Index (BMI) of 30 or greater, or a BMI of 27 along with weight-related health issues, is essential. The process includes a thorough evaluation by healthcare providers, ensuring a personalized treatment plan that aligns with your individual health goals. Furthermore, understanding the costs and insurance coverage options is crucial for making this treatment accessible. Various savings programs can significantly reduce financial burdens, making it easier for you to focus on your health journey.
Ultimately, the journey toward weight loss and improved health is not one you need to face alone. By seeking guidance from healthcare professionals and exploring available resources, you can navigate the complexities of obtaining Ozempic. This proactive approach not only fosters a better understanding of your personal health but also empowers you to reclaim your well-being and confidence. Remember, you’re not alone in this journey; support is available, and taking these steps can lead to a healthier, happier you.
Frequently Asked Questions
What is Ozempic and what is its active ingredient?
Ozempic is a medication used primarily for managing type 2 diabetes, and its active ingredient is semaglutide, which is a glucagon-like peptide-1 (GLP-1) receptor agonist.
How does Ozempic work in the body?
Ozempic mimics the GLP-1 hormone, helping to regulate blood sugar levels and appetite by stimulating insulin secretion, inhibiting glucagon release, and slowing gastric emptying, which creates a feeling of fullness.
Is Ozempic only prescribed for diabetes?
While Ozempic is primarily prescribed for diabetes management, many healthcare providers also recognize its off-label use for weight loss due to its significant effects on appetite control and body mass reduction.
What are the results of studies on semaglutide for weight loss?
Recent studies, including the STEP trials, have shown that participants experienced an average body mass reduction of 14.9% to 17.4%. A meta-analysis indicated an average reduction of 12.2 kg, with many users achieving significant weight losses exceeding 5%, 10%, 15%, and even 20% compared to those on a placebo.
What is the significance of Ozempic’s appetite-suppressing properties?
Ozempic’s appetite-suppressing properties are crucial for its effectiveness in managing body mass, as they enhance feelings of fullness, aid in weight loss, and contribute to improved metabolic health, making it a valuable option for individuals dealing with obesity.
Can semaglutide be a support option for weight management?
Yes, semaglutide can be a supportive option for weight management, particularly for those struggling with obesity, as it offers both appetite suppression and significant weight reduction outcomes.

